Introduction
This document describes key hardware aspects of Ezurio's CarbonAM62 OSM-MF system-on-module which is based on the TI AM625 and AM623 Sitara™ processor family. CarbonAM62 OSM-MF is a module that conforms to the SGET Open Standard Module (OSM) version 1.2 standards specification.

Overview
The CarbonAM62 OSM-MF module uses the TI AM625 and AM623 Sitara™ processors which integrate up to a quad-core Arm Cortex-A53 MPU, a 400 MHz Cortex-M4F MCU, a PRU module for high speed real-time I/O capability, and 3D graphics acceleration.
General Description
In addition, the extensive set of peripherals included with CarbonAM62 enables system-level connectivity, such as: LVDS display output, RGB display output, USB 2.0, gigabit ethernet, MMC/SD/SDIO, MIPI-CSI camera interface, UART, SPI, I2C, CAN-FD, PWM, and GPIO. CarbonAM62 supports our Summit Suite Chain of Trust’s secure boot, secure image, and secure storage protection using the built-in Hardware Security Module (HSM). In addition, CarbonAM62 employs advanced power management support for portable and power-sensitive applications.
Note: This datasheet is subject to change. Please contact Ezurio for further information.
Application Areas
- Smart Building Control, HVAC
- Energy Meters, Energy Storage, Smart Electrical Panels
- Test and Measurement Equipment
- Industrial Vision and Camera Systems
- Commercial Food and Beverage Equipment
- Medical and Healthcare Devices
- Human-Machine Interfaces (HMI) and Kiosk Systems
Features & Benefits
The CarbonAM62 OSM-MF module is based on the AM62x family from Texas Instruments which offers a variety of interfaces and different memory configurations. The following feature summary list follows CarbonAM62’s implementation of the OSM v1.2 standard. If customer does not need to conform to OSM v1.2, most of the interfaces described in TI’s AM62x datasheet are available via the processor pinmux configuration in our software releases.
Key features of CarbonAM62 OSM-MF are described in Table 1.
| Feature | Description |
|---|---|
| Graphics, Displays, and Cameras | Up to 2 independent displays, GPU, camera support |
| OSM-MF v1.2 Compatible | Built in the size optimized 45x30mm OSM Size-MF form factor and pin-compatible with our full range of OSM-MF modules |
| Robust Software and Board Support Support | Choose from Yocto Linux, Buildroot Linux, Android, Debian, or QNX for Cortex-A53, FreeRTOS for Cortex-M4F and Cortex-R5F |
| Secure Enclave and Secure Boot | Dedicated on-board security hardware, secure boot Linux, high-performance and flexible secure storage for passwords, certificates, and data storage. |
| Choose your Sona Wi-Fi and Bluetooth Module | Select from our line of Wi-Fi 6 and Wi-Fi 6E modules that include up to Bluetooth 5.4 and global radio certifications |
| Personal Support from Design to Manufacture | Our industry-renowned support and field application engineering team is passionate about helping you speed your design to market. |
Specification Summary
Processor / SoC
| CPU | Up to Quad 64-bit Arm® Cortex®-A53 microprocessor subsystem at up to 1.4 GHz
Single-core Arm® Cortex®-M4F MCU at up to 400 MHz
Dual-core Programmable Real-Time Unit Subsystem (PRUSS) at up to 333 MHz
Dedicated Device/Power Manager |
| MPU | |
| GPU | Optional 3D Graphics Processing Unit
|
Wi-Fi
| Standards | (Optional):
|
| Interface | SDIO |
| Frequency Range | Wi-Fi 6: 2.4/5 GHz Wi-Fi 6E: 2.4/5/6 GHz |
Bluetooth
| Standards | (Optional):
|
Radio Performance
| Tx Power (max) | 802.11ax (6 GHz, UNII-8)
|
Interfaces
| Peripheral Interface | 44x Multifunction I/O lines |
|---|---|
| Ethernet | 2x Gigabit Ethernet
|
| UART | 3x 4-wire UART* 2x 2-wire UART The additional Interfaces beyond OSM-MF v1.2 spec are available on OSM’s GPIO pins |
| USB | 2x USB2.0 Ports
|
| GPIO | 22x GPIO |
| PWM | 3x PWM |
| CAN | 2x CAN-FD |
| I2C | 4x I2C |
| SPI | 3x SPI |
| SDIO | 1x 4-bit MMC/SD/SDIO 3.0 port
|
| Display | Display subsystem
|
| Camera | 1x Camera Serial interface (MIPI-CSI-2):
|
| Audio | 1x I2S (Inter-IC Sound)
|
Power
| Power Modes | Low power modes supported by Device/Power Manager
|
Software
| Security | Optional Summit Suite Chain of Trust
Optional Software Vulnerability Monitoring
Optional Software Vulnerability Remediation
(Planned) Optional Summit Suite FIPS Cryptographic Module
Secure boot supported
Trusted Execution Environment (TEE) supported
Cryptographic acceleration supported
Debugging
Dedicated Security Controller with user programmable HSM core and dedicated security DMA & IPC subsystem for isolated processing |
| Lead Free | Lead-free and RoHS Compliant |
Warranty
| Warranty Terms | One Year Warranty |
Functional Descriptions
Power-Up Sequence and Timing
Boot Mode
The CarbonAM62 OSM-MF module can be configured to boot from a different interface by selecting the BOOT_SEL0#, BOOT_SEL1#, and FORCE_RECOVERY# pins. These bits are latched externally during boot-up. The selected boot mode is the mode attempted after reset.
All BOOT_SEL0#, BOOT_SEL1#, and FORCE_RECOVERY# pins signals must be pulled high through a resistor to 1.8V, or pulled low to ground, they must not be left floating.
This allows more combinations as shown in the following table.
| BOOT_SEL0 | BOOT_SEL1# | FORCE_RECOVERY# | BOOT MODE |
|---|---|---|---|
| 1 | 1 | 1 | Onboard eMMC |
| 0 | 1 | 1 | MMCSD Boot (SD Card Boot or external eMMC Boot using User Data Area) |
| 0 | 0 | 0 | USB DFU |
Hardware Architecture
Block Diagrams
The figure below shows the block diagram of the CarbonAM62 OSM-MF which contains the TI AM62x processor and TI PMIC (TPS65219).

Pin-Out / Package Layout
Tables listed below show the pin multiplexing of the CarbonAM62 OSM-MF SOM.
The table below defines I/O Types used in the pin mux tables.
Table: I/O Types
| I/O Type | Description |
|---|---|
| I | Input to the Module |
| O | Output from the Module |
| I/O | Bi-directional Input / Output signal |
| OD | Open Drain Output |
| I OD | Input to the module, where an OD output on the carrier is expected |
| P | Power to the module |
| PO | Power source from the module |
| Analog | Analog signal between defined voltage |
| CMOS | Logic input or output. |
| USB | USB compatible differential signal. Please refer to the USB Specification for details. |
| USB SS | USB SuperSpeed signal. Please refer to the USB 3.x specification for details. |
| MDI | Media Dependent Interface, differential signal. |
| LVDS D-PHY | MIPI-DSI/CSI differential signal. Please refer to the MIPI D-PHY specification |
| LVDS M-PHY | MIPI-DSI/CSI differential signal. Please refer to the MIPI M-PHY specification |
| LVDS PCIE | PCI Express compatible differential signal. Please refer to the PCI Express Specification for details. |
| LVDS UFS | UFS compatible differential signal. Please refer to the UFS specification by JEDEC. |
| LVDS DP | DisplayPort compatible differential signal. Please refer to the DisplayPort specification for details. |
| LVDS LCD | Low Voltage Differential signals for connecting an LCD. Please refer to the LDI/OLDI specification for details. |
TI processor has configurable internal Pull-up (PU) and pull-down (PD) resistor whose values are listed below. During a reset condition, the PU and PD state are pre-defined and cannot be changed.
Table: Resistor Characteristics
| Parameter | Conditions | Min | Typ | Max | Unit |
|---|---|---|---|---|---|
| Pull-up (PU) resistor | VDD=1.65 to 1.95V Temp=0 to 95℃ | 15 | 22 | 30 | kΩ |
| Pull-down (PD) resistor | 15 | 22 | 30 | kΩ | |
| Pull-up (PU) resistor | VDD=3.0 to 3.6V Temp=0 to 95℃ | 15 | 22 | 30 | kΩ |
| Pull-down (PD) resistor | 15 | 22 | 30 | kΩ |
Our board support package’s default pin muxing is highlighted in red. Pin configuration for the TI AM62x is achieved using a suite of evaluation and configuration tools that assists users from initial evaluation to production software development. In order to know how to mux each pin, one would need to check the SysConfig tool from TI: https://dev.ti.com/sysconfig/#/start
Table: Size-0 Power Supply and Ground
| SOM Contact Name | SOM Contact Acronym | Contact Number on SoC | Contact Name on SoC | SoC PIN Multiplexing (red = default muxing) | I/O Type | I/O Level | Comments |
|---|---|---|---|---|---|---|---|
| VCC_2_TEST2 | M19 | PO | 3.3V | ||||
| VCC_3_TEST | Y16 | PO | 0.75V | ||||
| VCC_4_TEST | Y20 | PO | 1.8V | ||||
| VCC_IN_5V | Y17 | P | 5V | ||||
| VCC_IN_3V3 | Y19 | NC | NC | P | 3.3V | ||
| V_BAT | AA18, AB18 | NC | NC | P | |||
| GND | D18, E15, E21, F16, F20, J16, J20, L18, M16, M20, P18, R16, R20, V16, V20, Y18, AA14, AA17, AA19, AA22, AB15, AB21 | P | |||||
| RESET_IN# | U17 | F20 | RESET_REQZ | RESET_REQZ | I OD CMOS | 1.8V | 10K PU on module |
| RESET_OUT# | Y14 | F22 | RESETSTATZ | RESETSTATZ | O CMOS | 1.8V | |
| CARRIER_PWR_EN | V17 | E21 | PORZ_OUT | PORZ_OUT | O CMOS | 1.8V | |
| CARRIER_STBY# | Y13 | NC | NC | O CMOS | 1.8V | ||
| VCC_OUT_IO | U18 | NC | NC | PO | 1.8V/3.3V | ||
| RTC_PWR | W17 | P | 3V | Low current RTC circuit backup power – 3V nominal. May be sourced from a Carrier based Lithium cell or Super Cap. | |||
| BOOT_SEL0# | U19 | I OD CMOS | 1.8V | See Boot Mode; 10K PU on module | |||
| BOOT_SEL1# | R18 | I OD CMOS | 1.8V | See Boot Mode; 10K PU on module | |||
| FORCE_RECOVERY# | T17 | I OD CMOS | 1.8V | See Boot Mode; 10K PU on module |
Table: Size 0 JTAG
| SOM Contact Name | SOM Contact Acronym | Contact Number on SoC | Contact Name on SoC | SoC PIN Multiplexing (red = default muxing) | I/O Type | I/O Level | Comments |
|---|---|---|---|---|---|---|---|
| JTAG_TCK(SWCLK) | N17 | A10 | TCK | TCK | I CMOS | 1.8V | |
| JTAG_TMS(SWDIO) | N19 | B11 | TMS | TMS | I CMOS | 1.8V | |
| JTAG_TDI | P27 | A11 | TDI | TDI | I CMOS | 1.8V | |
| JTAG_RTCK | P19 | NC | NC | O CMOS | 1.8V | ||
| JTAG_TDO(SWO) | R17 | D12 | TDO | TDO | O CMOS | 1.8V | |
| JTAG_nTRST | R19 | B10 | TRSTN | TRSTN | I CMOS | 1.8V | |
| DEBUG_EN | AC18 | E12 | EMU0 | EMU0 | I CMOS | 1.8V | |
| TEST_GENERIC/TEST_BOUNDARY_SCAN | C18 | C11 | EMU1 | EMU1 | I/O CMOS | 1.8V |
Table: Size 0 UART
| SOM Contact Name | SOM Contact Acronym | Contact Number on SoC | Contact Name on SoC | SoC PIN Multiplexing (red = default muxing) | I/O Type | I/O Level | Comments |
|---|---|---|---|---|---|---|---|
| UART_A_RX | A14 | J23 | OSPI0_D4 | OSPI0_D4 SPI1_CS0 MCASP1_AXR1 UART6_RXD GPIO0_7 | I CMOS | 1.8V | |
| UART_A_TX | B13 | J25 | OSPI0_D5 | OSPI0_D5 SPI1_CLK MCASP1_AXR0 UART6_TXD GPIO0_8 | O CMOS | 1.8V | |
| UART_A_RTS | C13 | H25 | OSPI0_D6 | OSPI0_D6 SPI1_D0 MCASP1_ACLKX UART6_RTSn GPIO0_9 | O CMOS | 1.8V | |
| UART_A_CTS | C14 | J22 | OSPI0_D7 | OSPI0_D7 SPI1_D1 MCASP1_AFSX UART6_CTSn GPIO0_10 | I CMOS | 1.8V | |
| UART_B_RX/ UART_B_MCS_RX | D14 | B5 | MCU_UART0_RXD | MCU_UART0_RXD MCU_GPIO0_5 | I CMOS | 1.8V | |
| UART_B_TX/ UART_B_MCS_TX | D13 | A5 | MCU_UART0_TXD | MCU_UART0_TXD MCU_GPIO0_6 | O CMOS | 1.8V | |
| UART_B_RTS/ UART_B_MCU_RTS | D15 | B6 | MCU_UART0_RTSN | MCU_UART0_RTSN MCU_TIMER_IO1 MCU_SPI1_D1 MCU_GPIO0_8 | O CMOS | 1.8V | |
| UART_B_CTS/ UART_B_MCU_CTS | D16 | A6 | MCU_UART0_CTSN | MCU_UART0_CTSN MCU_TIMER_IO0 MCU_SPI1_D0 MCU_GPIO0_7 | I CMOS | 1.8V | |
| UART_C_RX/ UART_C_ALT_RX | A22 | B4 | WKUP_UART0_RXD | WKUP_UART0_RXD MCU_SPI0_CS2 MCU_GPIO0_9 | I CMOS | 1.8V | |
| UART_C_TX/ UART_C_ALT_TX | B23 | C5 | WKUP_UART0_TXD | WKUP_UART0_TXD MCU_SPI1_CS2 MCU_GPIO0_10 | O CMOS | 1.8V | |
| UART_D_RX | C22 | T22 | GPMC0_AD12 | GPMC0_AD12 VOUT0_DATA20 UART4_RXD MCASP2_AFSX PR0_PRU0_GPO0 PR0_PRU0_GPI0 TRC_DATA22 GPIO0_27 BOOTMODE12 | I CMOS | 1.8V | A Dual-Supply Bus Transceiver is between SoC contact and SOM contact (SN74AVCH4T245RSVR) |
| UART_D_TX | C23 | T24 | GPMC0_AD13 | GPMC0_AD13 VOUT0_DATA21 UART4_TXD MCASP2_ACLKX PR0_PRU0_GPO1 PR0_PRU0_GPI1 TRC_DATA21 GPIO0_28 BOOTMODE13 | O CMOS | 1.8V | A Dual-Supply Bus Transceiver is between SoC contact and SOM contact (SN74AVCH4T245RSVR) |
Table: Size 0 UART Console
| SOM Contact Name | SOM Contact Acronym | Contact Number on SoC | Contact Name on SoC | SoC PIN Multiplexing (red = default muxing) | I/O Type | I/O Level | Comments |
|---|---|---|---|---|---|---|---|
| UART_CON_RX | D22 | D14 | UART0_RXD | UART0_RXD ECAP1_IN_APWM_OUT SPI2_D0 EHRPWM2_A GPIO1_20 | I CMOS | 1.8V | |
| UART_CON_TX | D23 | E14 | UART0_TXD | UART0_TXD ECAP2_IN_APWM_OUT SPI2_D1 EHRPWM2_B GPIO1_21 | O CMOS | 1.8V |
Table: Size 0 Ethernet
| SOM Contact Name | SOM Contact Acronym | Contact Number on SoC | Contact Name on SoC | SoC PIN Multiplexing (red = default muxing) | I/O Type | I/O Level | Comments |
|---|---|---|---|---|---|---|---|
| ETH_A_(R)(G)MII_CRS | E16 | NC | NC | I CMOS | 1.8V/3.3V | ||
| ETH_A_(R)(G)MII_COL | F15 | NC | NC | I CMOS | 1.8V/3.3V | ||
| ETH_A_(S)(R)(G)MII_TXD0 | H15 | AE20 | RGMII1_TD0 | RGMII1_TD0 RMII1_TXD0 GPIO0_75 | O CMOS | 1.8V | |
| ETH_A_(S)(R)(G)MII_TXD1 | G15 | AD20 | RGMII1_TD1 | RGMII1_TD1 RMII1_TXD1 GPIO0_76 | O CMOS | 1.8V | |
| ETH_A_(S)(R)(G)MII_TXD2 | H16 | AE18 | RGMII1_TD2 | RGMII1_TD2 PR0_UART0_RXD GPIO0_77 | O CMOS | 1.8V | |
| ETH_A_(S)(R)(G)MII_TXD3 | G16 | AD18 | RGMII1_TD3 | RGMII1_TD3 PR0_UART0_TXD GPIO0_78 | O CMOS | 1.8V | |
| ETH_A_(R)(G)MII_TX_EN(_ER) | K16 | AD19 | RGMII1_TX_CTL | RGMII1_TX_CTL RMII1_TX_EN GPIO0_73 | O CMOS | 1.8V | |
| ETH_A_(R)(G)MII_TX_CLK | J15 | AE19 | RGMII1_TXC | RGMII1_TXC RMII1_CRS_DV GPIO0_74 | I/O CMOS | 1.8V | |
| ETH_A_(S)(R)(G)MII_RXD0 | K15 | AB17 | RGMII1_RD0 | RGMII1_RD0 RMII1_RXD0 GPIO0_81 | I CMOS | 1.8V | |
| TH_A_(S)(R)(G)MII_RXD1 | L15 | AC17 | RGMII1_RD1 | RGMII1_RD1 RMII1_RXD1 GPIO0_82 | I CMOS | 1.8V | |
| ETH_A_(R)(G)MII_RXD2 | N15 | AB16 | RGMII1_RD2 | RGMII1_RD2 PR0_UART0_RTSn GPIO0_83 | I CMOS | 1.8V | |
| ETH_A_(R)(G)MII_RXD3 | P15 | AA15 | RGMII1_RD3 | RGMII1_RD3 GPIO0_84 | I CMOS | 1.8V | |
| ETH_A_(R)(G)MII_RX_ER | L16 | NC | NC | I CMOS | 1.8V/3.3V | ||
| ETH_A_(R)(G)MII_RX_DV(_ER) | M15 | AE17 | RGMII1_RX_CTL | RGMII1_RX_CTL RMII1_RX_ER GPIO0_79 | I CMOS | 1.8V | |
| ETH_A_(R)(G)MII_RX_CLK | R15 | AD17 | RGMII1_RXC | RGMII1_RXC RMII1_REF_CLK PR0_UART0_CTSn GPIO0_80 | I/O CMOS | 1.8V | |
| ETH_A_SDP | N16 | NC | NC | O CMOS | 1.8V/3.3V | ||
| ETH_MDIO/ ETH_A_MDIO | T15 | AB22 | MDIO0_MDIO | MDIO0_MDIO GPIO0_85 | I/O CMOS | 1.8V | |
| ETH_MDC/ ETH_A_MDC | T16 | AD24 | MDIO0_MDC | MDIO0_MDC GPIO0_86 | O CMOS | 1.8V/ | |
| ETH_IOPWR | M17 | PO | 1.8V |
Table: Size 0 GPIO
| SOM Contact Name | SOM Contact Acronym | Contact Number on SoC | Contact Name on SoC | SoC PIN Multiplexing (red = default muxing) | I/O Type | I/O Level | Comments |
|---|---|---|---|---|---|---|---|
| GPIO_A_0/ SDIO_B_RST | D17 | H21 | OSPI0_CSN2 | OSPI0_CSN2 SPI1_CS1 OSPI0_RESET_OUT1 MCASP1_AFSR MCASP1_AXR2 UART5_RXD GPIO0_13 | I/O CMOS | 1.8V | |
| GPIO_A_1/ ETH_A_RST | E17 | J24 | OSPI0_DQS | OSPI0_DQS UART5_CTSn GPIO0_2 | I/O CMOS | 1.8V | |
| GPIO_A_2/ ETH_A_INTR | F17 | G25 | OSPI0_LBCLKO | OSPI0_LBCLKO UART5_RTSn GPIO0_1 | I/O CMOS | 1.8V | |
| GPIO_A_3/ USB_A_PD_RST | G17 | E5 | MCU_MCAN1_TX | MCU_MCAN1_TX MCU_TIMER_IO2 MCU_SPI1_CS1 MCU_EXT_REFCLK0 MCU_GPIO0_15 | I/O CMOS | 1.8V | |
| GPIO_A_4/ USB_C_PD_RST | H17 | A8 | MCU_I2C0_SCL | MCU_I2C0_SCL MCU_GPIO0_17 | I/O CMOS | 1.8V | |
| GPIO_A_5/ I2S_AB_RST | J17 | D10 | MCU_I2C0_SDA | MCU_I2C0_SDA MCU_GPIO0_18 | I/O CMOS | 1.8V | |
| GPIO_A_6/ SPI_A_CS1# | K17 | G21 | OSPI0_CSN1 | OSPI0_CSN1 GPIO0_12 | I/O CMOS | 1.8V | |
| GPIO_A_7/ SPI_B_CS1# | L17 | C13 | SPI0_CS1 | SPI0_CS1 CP_GEMAC_CPTS0_TS_COMP EHRPWM0_B ECAP0_IN_APWM_OUT GPIO1_16 EHRPWM_TZn_IN5 | I/O CMOS | 1.8V | |
| GPIO_B_0/ UART_C_ALT_RTS | D19 | A4 | WKUP_UART0_RTSN | WKUP_UART0_RTSN WKUP_TIMER_IO1 MCU_SPI1_CLK MCU_GPIO0_12 | I/O CMOS | 1.8V | |
| GPIO_B_1/ UART_C_ALT_CTS | E19 | C6 | WKUP_UART0_CTSN | WKUP_UART0_CTSN WKUP_TIMER_IO0 MCU_SPI1_CS0 MCU_GPIO0_11 | I/O CMOS | 1.8V | |
| GPIO_B_2/ UART_D_RTS | F19 | V25 | GPMC0_WAIT1 | GPMC0_WAIT1 VOUT0_EXTPCLKIN GPMC0_A21 UART6_RXD GPIO0_38 EQEP2_I | I/O CMOS | 1.8V | A voltage[DK1] [FN2] level shifter is between SoC contact and SOM contact (TXS0108ENMER) |
| GPIO_B_3/ UART_D_CTS | G19 | N20 | GPMC0_BE1N | GPMC0_BE1N MCASP2_AXR12 PR0_PRU0_GPO13 PR0_PRU0_GPI13 TRC_DATA11 GPIO0_36 | I/O CMOS | 1.8V | A voltage level shifter is between SoC contact and SOM contact (TXS0108ENMER) |
| GPIO_B_4/ I2C_C_SCL/ I2C_DISPLAY_CLK | H19 | B9 | WKUP_I2C0_SCL | WKUP_I2C0_SCL MCU_GPIO0_19 | I/O CMOS | 1.8V | |
| GPIO_B_5/ I2C_C_SDA/ I2C_DISPLAY_DAT | J19 | A9 | WKUP_I2C0_SDA | WKUP_I2C0_SDA MCU_GPIO0_20 | I/O CMOS | 1.8V | |
| GPIO_B_6/ LVDS_D_VDD_EN | K19 | U24 | GPMC0_AD15 | GPMC0_AD15 VOUT0_DATA23 UART5_TXD MCASP2_ACLKR PR0_PRU0_GPO3 PR0_PRU0_GPI3 TRC_DATA19 GPIO0_30 UART2_RTSn BOOTMODE15 | I/O CMOS | 1.8V | |
| GPIO_B_7/ LVDS_D_BL_EN | L19 | L24 | GPMC0_OEN_REN | GPMC0_OEN_REN MCASP1_AXR1 PR0_PRU0_GPO10 PR0_PRU0_GPO10 TRC_DATA8 GPIO0_33 | I/O CMOS | 1.8V | A MOSFET is between SoC contact and SOM contact (SSM3K35CTC); 10K PU on module |
Table: Size 0 SDIO
| SOM Contact Name | SOM Contact Acronym | Contact Number on SoC | Contact Name on SoC | SoC PIN Multiplexing (red = default muxing) | I/O Type | I/O Level | Comments |
|---|---|---|---|---|---|---|---|
| SDIO_A_CMD | E20 | A21 | MMC1_CMD | MMC1_CMD TIMER_IO5 UART3_TXD GPIO1_47 | I/O CMOS | 1.8V or 3.3V | |
| SDIO_A_CLK | F21 | B22 | MMC1_CLK | MMC1_CLK TIMER_IO4 UART3_RXD GPIO1_46 | O CMOS | 1.8V or 3.3V | |
| SDIO_A_D0 | G20 | A22 | MMC1_DAT0 | MMC1_DAT0 CP_GEMAC_CPTS0_HW2TSPUSH TIMER_IO3 UART2_CTSn ECAP2_IN_APWM_OUT GPIO1_45 | I/O CMOS | 1.8V or 3.3V | |
| SDIO_A_D1 | G21 | B21 | MMC1_DAT1 | MMC1_DAT1 CP_GEMAC_CPTS0_HW1TSPUSH TIMER_IO2 UART2_RTSn ECAP1_IN_APWM_OUT GPIO1_44 | I/O CMOS | 1.8V or 3.3V | |
| SDIO_A_D2 | H20 | C21 | MMC1_DAT2 | MMC1_DAT2 CP_GEMAC_CPTS0_TS_SYNC TIMER_IO1 UART2_TXD GPIO1_43 | I/O CMOS | 1.8V or 3.3V | |
| SDIO_A_D3 | H21 | D22 | MMC1_DAT3 | MMC1_DAT3 CP_GEMAC_CPTS0_TS_COMP TIMER_IO0 UART2_RXD GPIO1_42 | I/O CMOS | 1.8V or 3.3V | |
| SDIO_A_CD# | J21 | D17 | MMC1_SDCD | MMC1_SDCD UART6_RXD TIMER_IO6 UART3_RTSn GPIO1_48 | I OD CMOS | 1.8V or 3.3V | 10K PU on module |
| SDIO_A_WP | D20 | C17 | MMC1_SDWP | MMC1_SDWP UART6_TXD TIMER_IO7 UART3_CTSn GPIO1_49 | I OD CMOS | 1.8V or 3.3V | 10K PU on module |
| SDIO_A_PWR_EN | D21 | T25 | GPMC0_AD10 | GPMC0_AD10 VOUT0_DATA18 UART3_RXD MCASP2_AXR2 PR0_PRU1_GPO2 PR0_PRU1_GPI2 GPIO0_25 OBSCLK0 BOOTMODE10 | O CMOS | 1.8V or 3.3V | A Dual-Supply Bus Transceiver is between SoC contact and SOM contact (SN74AVCH4T245RSVR) |
| SDIO_A_IOPWR | C20 | PO | 1.8V or 3.3V | ||||
| SDIO_B_CLK | K20 | NC | NC | O CMOS | 1.8V or 3.3V | ||
| SDIO_B_CMD | K21 | NC | NC | I/O CMOS | 1.8V or 3.3V | ||
| SDIO_B_D0 | L20 | NC | NC | I/O CMOS | 1.8V or 3.3V | ||
| SDIO_B_D1 | L21 | NC | NC | I/O CMOS | 1.8V or 3.3V | ||
| SDIO_B_D2 | M21 | NC | NC | I/O CMOS | 1.8V or 3.3V | ||
| SDIO_B_D3 | N20 | NC | NC | I/O CMOS | 1.8V or 3.3V | ||
| SDIO_B_D4 | N21 | NC | NC | I/O CMOS | 1.8V or 3.3V | ||
| SDIO_B_D5 | P20 | NC | NC | I/O CMOS | 1.8V or 3.3V | ||
| SDIO_B_D6 | P21 | NC | NC | I/O CMOS | 1.8V or 3.3V | ||
| SDIO_B_D7 | R21 | NC | NC | I/O CMOS | 1.8V or 3.3V | ||
| SDIO_B_CD# | T21 | NC | NC | I OD CMOS | 1.8V or 3.3V | ||
| SDIO_B_WP | U20 | NC | NC | I OD CMOS | 1.8V or 3.3V | ||
| SDIO_B_PWR_EN | U21 | NC | NC | O CMOS | 1.8V or 3.3V | ||
| SDIO_B_IOPWR | T20 | NC | NC | PO | 1.8V or 3.3V |
Table: Size 0 PWM
| SOM Contact Name | SOM Contact Acronym | Contact Number on SoC | Contact Name on SoC | SoC PIN Multiplexing (red = default muxing) | I/O Type | I/O Level | Comments |
|---|---|---|---|---|---|---|---|
| PWM_0/ DSI_A_E_BL_PWM/ LVDS_A_BL_PWM | E18 | C13 | SPI0_CS1 | SPI0_CS1 CP_GEMAC_CPTS0_TS_COMP EHRPWM0_B ECAP0_IN_APWM_OUT GPIO1_16 EHRPWM_TZn_IN5 | O CMOS | 1.8V | |
| PWM_1/ RGB_BL_PWM | F18 | B18 | MCASP0_AXR1 | MCASP0_AXR1 SPI2_CS2 ECAP1_IN_APWM_OUT PR0_UART0_RXD EHRPWM1_A GPIO1_9 EQEP0_S | O CMOS | 1.8V | |
| PWM_2/ LVDS_D_BL_PWM | G18 | E18 | MCASP0_AXR0 | MCASP0_AXR0 PR0_ECAP0_IN_APWM_OUT AUDIO_EXT_REFCLK0 PR0_UART0_TXD EHRPWM1_B GPIO1_10 EQEP0_I | O CMOS | 1.8V | |
| PWM_3/ LVDS_E_BL_PWM | H18 | NC | NC | O CMOS | 1.8V | ||
| PWM_4/ CAM_B_MCK | J18 | NC | NC | O CMOS | 1.8V | ||
| PWM_5/ CAM_C_MCK | K18 | NC | NC | O CMOS | 1.8V |
Table: Size 0 Analog Signals
| SOM Contact Name | SOM Contact Acronym | Contact Number on SoC | Contact Name on SoC | SoC PIN Multiplexing (red = default muxing) | I/O Type | I/O Level | Comments |
|---|---|---|---|---|---|---|---|
| ADC_0 | M18 | NC | NC | O CMOS | 0V – 1.8V | ||
| ADC_1 | N18 | NC | NC | O CMOS | 0V – 1.8V |
Table: Size 0 SPI
| SOM Contact Name | SOM Contact Acronym | Contact Number on SoC | Contact Name on SoC | SoC PIN Multiplexing (red = default muxing) | I/O Type | I/O Level | Comments |
|---|---|---|---|---|---|---|---|
| SPI_A_SDI_(IO1) | U15 | G24 | OSPI0_D1 | OSPI0_D1 GPIO0_4 | IO CMOS | 1.8V | Only supports Quad SPI not regular SPI operations |
| SPI_A_SDO_(IO0) | V15 | E25 | OSPI0_D0 | OSPI0_D0 GPIO0_3 | IO CMOS | 1.8V | Only supports Quad SPI not regular SPI operations |
| SPI_A_/WP_(IO2) | W16 | F25 | OSPI0_D2 | OSPI0_D2 GPIO0_5 | IO CMOS | 1.8V | Only supports Quad SPI not regular SPI operations |
| SPI_A_/HOLD_(IO3) | W15 | F24 | OSPI0_D3 | OSPI0_D3 GPIO0_6 | IO CMOS | 1.8V | Only supports Quad SPI not regular SPI operations |
| SPI_A_CS0# | Y15 | F23 | OSPI0_CSN0 | OSPI0_CSN0 GPIO0_11 | O CMOS | 1.8V | Only supports Quad SPI not regular SPI operations |
| SPI_A_CS1#/ GPIO_A_6 | K14 | G21 | OSPI0_CSN1 | OSPI0_CSN1 GPIO0_12 | O CMOS | 1.8V | Only supports Quad SPI not regular SPI operations |
| SPI_A_SCK | U16 | H24 | OSPI0_CLK | OSPI0_CLK GPIO0_0 | O CMOS | 1.8V | Only supports Quad SPI not regular SPI operations |
| SPI_B_SDI/ SPI_B_MCU_SDI | Y22 | B13 | SPI0_D0 | SPI0_D0 CP_GEMAC_CPTS0_HW1TSPUSH EHRPWM1_B GPIO1_18 | I CMOS | 1.8V | |
| SPI_B_SDO/ SPI_B_MCU_SDO | Y23 | B14 | SPI0_D1 | SPI0_D1 CP_GEMAC_CPTS0_HW2TSPUSH EHRPWM_TZn_IN0 GPIO1_19 | O CMOS | 1.8V | |
| SPI_B_CS0#/ SPI_B_MCU_CS0# | AA23 | A13 | SPI0_CS0 | SPI0_CS0 EHRPWM0_A PR0_ECAP0_SYNC_IN GPIO1_15 | O CMOS | 1.8V | |
| SPI_B_CS1#/ GPIO_A_7 | L17 | C13 | SPI0_CS1 | SPI0_CS1 CP_GEMAC_CPTS0_TS_COMP EHRPWM0_B ECAP0_IN_APWM_OUT GPIO1_16 EHRPWM_TZn_IN5 | O CMOS | 1.8V | |
| SPI_B_SCK/ SPI_B_MCU_SCK | Y21 | A14 | SPI0_CLK | SPI0_CLK CP_GEMAC_CPTS0_TS_SYNC EHRPWM1_A GPIO1_17 | O CMOS | 1.8V |
Table: Size 0 I2S
| SOM Contact Name | SOM Contact Acronym | Contact Number on SoC | Contact Name on SoC | SoC PIN Multiplexing (red = default muxing) | I/O Type | I/O Level | Comments |
|---|---|---|---|---|---|---|---|
| I2S_A_DATA_IN | V21 | L23 | GPMC0_ADVN_ALE | GPMC0_ADVN_ALE MCASP1_AXR2 PR0_PRU0_GPO9 PR0_PRU0_GPI9 TRC_DATA7 GPIO0_32 | I/O CMOS | 1.8V | A MOSFET is between SoC contact and SOM contact (SSM3K35CTC); 10K PU on module |
| I2S_A_DATA_OUT | W21 | L25 | GPMC0_WEN | GPMC0_WEN MCASP1_AXR0 PR0_PRU0_GPO11 PR0_PRU0_GPI11 TRC_DATA9 GPIO0_34 | I/O CMOS | 1.8V | A MOSFET is between SoC contact and SOM contact (SSM3K35CTC); 10K PU on module |
| I2S_B_DATA_IN | V19 | NC | NC | I/O CMOS | 1.8V | ||
| I2S_B_DATA_OUT | W19 | NC | NC | I/O CMOS | 1.8V | ||
| I2S_MCLK/ I2S_AB_MCLK | V18 | D20 | MCASP0_AFSX | MCASP0_AFSX SPI2_CS3 AUDIO_EXT_REFCLK1 GPIO1_12 EQEP1_B | I/O CMOS | 1.8V | |
| I2S_A_LRCLK | W18 | U23 | GPMC0_WAIT0 | GPMC0_WAIT0 MCASP1_AFSX PR0_PRU0_GPO14 PR0_PRU0_GPI14 TRC_DATA12 GPIO0_37 | I/O CMOS | 1.8V | A voltage level shifter is between SoC contact and SOM contact (TXS0108ENMER) |
| I2S_A_BITCLK | W20 | M24 | GPMC0_BE0N_CLE | GPMC0_BE0N_CLE MCASP1_ACLKX PR0_PRU0_GPO12 PR0_PRU0_GPI12 TRC_DATA10 GPIO0_35 | I/O CMOS | 1.8V | A MOSFET is between SoC contact and SOM contact (SSM3K35CTC); 10K PU on module |
Table: Size 0 CAN
| SOM Contact Name | SOM Contact Acronym | Contact Number on SoC | Contact Name on SoC | SoC PIN Multiplexing (red = default muxing) | I/O Type | I/O Level | Comments |
|---|---|---|---|---|---|---|---|
| CAN_A_TX | AC17 | C15 | MCAN0_TX | MCAN0_TX UART5_RXD TIMER_IO2 SYNC2_OUT UART1_DTRn EQEP2_I PR0_UART0_RXD GPIO1_24 MCASP2_AXR0 EHRPWM_TZn_IN3 | O CMOS | 1.8V | |
| CAN_A_RX | AB17 | E15 | MCAN0_RX | MCAN0_RX UART5_TXD TIMER_IO3 SYNC3_OUT UART1_RIn EQEP2_S PR0_UART0_TXD GPIO1_25 MCASP2_AXR1 EHRPWM_TZn_IN4 | I CMOS | 1.8V | |
| CAN_B_TX/ CAN_B_MCU_TX | AC19 | D6 | MCU_MCAN0_TX | MCU_MCAN0_TX WKUP_TIMER_IO0 MCU_SPI0_CS3 MCU_GPIO0_13 | O CMOS | 1.8V | |
| CAN_B_RX/ CAN_B_MCU_RX | AB19 | B3 | MCU_MCAN0_RX | MCU_MCAN0_RX MCU_TIMER_IO0 MCU_SPI1_CS3 MCU_GPIO0_14 | I CMOS | 1.8V |
Table: Size 0 USB
| SOM Contact Name | SOM Contact Acronym | Contact Number on SoC | Contact Name on SoC | SoC PIN Multiplexing (red = default muxing) | I/O Type | I/O Level | Comments |
|---|---|---|---|---|---|---|---|
| USB_A_D_N | AB13 | AE11 | USB0_DM | USB0_DM | I/O USB | USB | |
| USB_A_D_P | AC14 | AD11 | USB0_DP | USB0_DP | I/O USB | USB | |
| USB_A_ID | AB14 | F18 | USB1_DRVVBUS | USB1_DRVVBUS GPIO1_51 | I OD CMOS | 1.8V | |
| USB_A_OC# | AC15 | NC | NC | I OD CMOS | 1.8V | ||
| USB_A_VBUS | AB16 | AC11 | USB0_VBUS | USB0_VBUS | I USB VBUS 5V | USB VBUS 5V | |
| USB_A_EN | AC16 | C20 | USB0_DRVVBUS | USB0_DRVVBUS GPIO1_50 | O CMOS | 1.8V | |
| USB_B_D_N | AB23 | AD10 | USB1_DM | USB1_DM | I/O USB | USB | |
| USB_B_D_P | AC22 | AE9 | USB1_DP | USB1_DP | I/O USB | USB | |
| USB_B_ID | AB22 | A18 | EXT_REFCLK1 | EXT_REFCLK1 SYNC1_OUT SPI2_CS3 SYSCLKOUT0 TIMER_IO4 CLKOUT0 CP_GEMAC_CPTS0_RFT_CLK GPIO1_30 ECAP0_IN_APWM_OUT | I OD CMOS | 1.8V | |
| USB_B_OC# | AC21 | NC | NC | I OD CMOS | 1.8V | ||
| USB_B_VBUS | AB20 | AB10 | USB1_VBUS | USB1_VBUS | I USB VBUS 5V | USB VBUS 5V | |
| USB_B_EN | AC20 | N24 | GPMC0_AD2 | GPMC0_AD2 PR0_PRU1_GPO10 PR0_PRU1_GPI10 MCASP2_AXR6 PR0_PRU0_GPO2 PR0_PRU0_GPI2 TRC_DATA0 GPIO0_17 BOOTMODE02 | O CMOS | 1.8V | A Dual-Supply Bus Transceiver is between SoC contact and SOM contact (SN74AVCH4T245RSVR) |
Table: Size 0 I2C
| SOM Contact Name | SOM Contact Acronym | Contact Number on SoC | Contact Name on SoC | SoC PIN Multiplexing (red = default muxing) | I/O Type | I/O Level | Comments |
|---|---|---|---|---|---|---|---|
| I2C_A_SCL | AA15 | B17 | I2C1_SCL | I2C1_SCL UART1_RXD TIMER_IO0 SPI2_CS1 EHRPWM0_SYNCI GPIO1_28 EHRPWM2_A MMC2_SDCD | I/O OD CMOS | 1.8V | 2.2K PU on module |
| I2C_A_SDA | AA16 | A17 | I2C1_SDA | I2C1_SDA UART1_TXD TIMER_IO1 SPI2_CLK EHRPWM0_SYNCO GPIO1_29 EHRPWM2_B MMC2_SDWP | I/O OD CMOS | 1.8V | 2.2K PU on module |
| I2C_B_SCL/ I2C_B_MCU_SCL | AA20 | K22 | GPMC0_CSn2 | GPMC0_CSn2 I2C2_SCL MCASP1_AXR4 UART4_RXD PR0_PRU0_GPO19 PR0_PRU0_GPI19 TRC_DATA17 GPIO0_43 MCASP1_AFSR | I/O OD CMOS | 1.8V | A voltage level shifter is between SoC contact and SOM contact (TXS0108ENMER); 2.2K PU on module |
| I2C_B_SDA/ I2C_B_MCU_SDA | AA21 | K24 | GPMC0_CSn3 | GPMC0_CSn3 I2C2_SDA GPMC0_A20 UART4_TXD MCASP1_AXR5 TRC_DATA18 GPIO0_44 MCASP1_ACLKR | I/O OD CMOS | 1.8V | A voltage level shifter is between SoC contact and SOM contact (TXS0108ENMER); 2.2K PU on module |
Table: Size 0 Communication Area - Fieldbus Mode
| SOM Contact Name | SOM Contact Acronym | Contact Number on SoC | Contact Name on SoC | SoC PIN Multiplexing (red = default muxing) | I/O Type | I/O Level | Comments |
|---|---|---|---|---|---|---|---|
| COM_AREA_01 | A15 | NC | NC | I MDI | |||
| COM_AREA_02 | A16 | NC | NC | O OD CMOS | 3.3V | ||
| COM_AREA_03 | A17 | NC | NC | O MDI | |||
| COM_AREA_04 | A18 | NC | NC | O CMOS | 3.3V | ||
| COM_AREA_05 | A19 | NC | NC | I MDI | |||
| COM_AREA_06 | A20 | NC | NC | O OD CMOS | 3.3V | ||
| COM_AREA_07 | A21 | NC | NC | O MDI | |||
| COM_AREA_08 | B15 | NC | NC | I MDI | |||
| COM_AREA_09 | B16 | NC | NC | O OD CMOS | 3.3V | ||
| COM_AREA_10 | B17 | NC | NC | O MDI | |||
| COM_AREA_11 | B18 | NC | NC | O CMOS | 3.3V | ||
| COM_AREA_12 | B19 | NC | NC | I MDI | |||
| COM_AREA_13 | B20 | NC | NC | O OD CMOS | 3.3V | ||
| COM_AREA_14 | B21 | NC | NC | O MDI | |||
| COM_AREA_15 | C15 | NC | NC | Analog | 0 to 3.3V | ||
| COM_AREA_16 | C17 | NC | NC | Analog | 0 to 3.3V | ||
| COM_AREA_17 | C19 | NC | NC | Analog | 0 to 3.3V | ||
| COM_AREA_18 | C21 | NC | NC | Analog | 0 to 3.3V |
Table: Size 0 Reserved Contacts
| SOM Contact Name | SOM Contact Acronym | Contact Number on SoC | Contact Name on SoC | SoC PIN Multiplexing (red = default muxing) | I/O Type | I/O Level | Comments |
|---|---|---|---|---|---|---|---|
| RESERVED | AA13 | NC | NC |
Table: Size 0 Vendor-Defined Contacts
| SOM Contact Name | SOM Contact Acronym | Contact Number on SoC | Contact Name on SoC | SoC PIN Multiplexing (red = default muxing) | I/O Type | I/O Level | Comments |
|---|---|---|---|---|---|---|---|
| Vendor Defined/GPIO_V0_0 / CAM_B_PWR | B22 | NC | NC | ||||
| Vendor Defined/GPIO_V0_1 / CAM_B_RST# | C16 | NC | NC | ||||
| Vendor Defined/GPIO_V0_2 / CAM_D_MCK | P16 | NC | NC |
Table: Size S Power + Ground
| SOM Contact Name | SOM Contact Acronym | Contact Number on SoC | Contact Name on SoC | SoC PIN Multiplexing (red = default muxing) | I/O Type | I/O Level | Comments |
|---|---|---|---|---|---|---|---|
| VCC_5_TEST | Y3 | VDD_1V1 | PO | 1.1V | |||
| VCC_6_TEST | C5 | VDDA_0V85 | PO | 0.85V | |||
| VCC_IN_5V | Y8, Y9, Y10, Y11 | VSYS_5V | P | 5V | |||
| GND | A4, A7, A10, B2, B5, B8, B9, C11, D1, D5, D8, E2, H2, H4, L2, L4, P2, P4, R1, U2, U4, V1, W3, Y2, AA1, AA4, AA7, AA8, AA10, AA11, AB3, AB6, AB9, AC4, AC7, AC10 | GND | P | 3.3V | |||
| PWR_BTN# | AA9 | EN/PB/VSENSE | I OD CMOS | 1.8 to 5V |
Table: Size S Ethernet
| SOM Contact Name | SOM Contact Acronym | Contact Number on SoC | Contact Name on SoC | SoC PIN Multiplexing (red = default muxing) | I/O Type | I/O Level | Comments |
|---|---|---|---|---|---|---|---|
| ETH_B_(R)(G)MII_CRS | D2 | NC | NC | I CMOS | 1.8V/3.3V | ||
| ETH_B_(R)(G)MII_COL | E1 | NC | NC | I CMOS | 1.8V/3.3V | ||
| ETH_B_(S)(R)(G)MII_TXD0 | G1 | Y18 | RGMII2_TD0 | RGMII2_TD0 RMII2_TXD0 MCASP2_AXR6 PR0_PRU1_GPO2 PR0_PRU1_GPI2 GPIO0_89 | O CMOS | 1.8V/3.3V | |
| ETH_B_(S)(R)(G)MII_TXD1 | F1 | AA18 | RGMII2_TD1 | RGMII2_TD1 RMII2_TXD1 MCASP2_ACLKR PR0_PRU1_GPO3 PR0_PRU1_GPI3 MCASP2_AXR8 GPIO0_90 | O CMOS | 1.8V/3.3V | |
| ETH_B_(S)(R)(G)MII_TXD2 | G2 | AD21 | RGMII2_TD2 | RGMII2_TD2 MCASP2_AFSX PR0_PRU1_GPO4 PR0_PRU1_GPI4 PR0_ECAP0_IN_APWM_OUT GPIO0_91 EQEP2_I | O CMOS | 1.8V/3.3V | |
| ETH_B_(S)(R)(G)MII_TXD3 | F2 | AC20 | RGMII2_TD3 | RGMII2_TD3 MCASP2_ACLKX PR0_PRU1_GPO16 PR0_PRU1_GPI16 PR0_ECAP0_SYNC_OUT PR0_UART0_CTSn GPIO1_0 EQEP2_S | O CMOS | 1.8V/3.3V | |
| ETH_B_(R)(G)MII_TX_EN(_ER) | J2 | AA19 | RGMII2_TX_CTL | RGMII2_TX_CTL RMII2_TX_EN MCASP2_AXR4 PR0_PRU1_GPO0 PR0_PRU1_GPI0 GPIO0_87 | O CMOS | 1.8V/3.3V | |
| ETH_B_(R)(G)MII_TX_CLK | H1 | AE21 | RGMII2_TXC | RGMII2_TXC RMII2_CRS_DV MCASP2_AXR5 PR0_PRU1_GPO1 PR0_PRU1_GPI1 GPIO0_88 | I/O CMOS | 1.8V/3.3V | |
| ETH_B_(S)(R)(G)MII_RXD0 | J1 | AE23 | RGMII2_RD0 | RGMII2_RD0 RMII2_RXD0 MCASP2_AXR2 PR0_PRU0_GPO2 PR0_PRU0_GPI2 PR0_UART0_RTSn GPIO1_3 | I CMOS | 1.8V/3.3V | |
| ETH_B_(S)(R)(G)MII_RXD1 | K1 | AB20 | RGMII2_RD1 | RGMII2_RD1 RMII2_RXD1 MCASP2_AFSR PR0_PRU0_GPO3 PR0_PRU0_GPI3 MCASP2_AXR7 GPIO1_4 | I CMOS | 1.8V/3.3V | |
| ETH_B_(R)(G)MII_RXD2 | M1 | AC21 | RGMII2_RD2 | RGMII2_RD2 MCASP2_AXR0 PR0_PRU0_GPO4 PR0_PRU0_GPI4 PR0_UART0_RXD GPIO1_5 EQEP2_A | I CMOS | 1.8V/3.3V | |
| ETH_B_(R)(G)MII_RXD3 | N1 | AE22 | RGMII2_RD3 | RGMII2_RD3 AUDIO_EXT_REFCLK0 PR0_PRU0_GPO16 PR0_PRU0_GPI16 PR0_UART0_TXD GPIO1_6 EQEP2_B | I CMOS | 1.8V/3.3V | |
| ETH_B_(R)(G)MII_RX_ER | K2 | NC | NC | I CMOS | 1.8V/3.3V | ||
| ETH_B_(R)(G)MII_RX_DV(_ER) | L1 | AD22 | RGMII2_RX_CTL | RGMII2_RX_CTL RMII2_RX_ER MCASP2_AXR3 PR0_PRU0_GPO0 PR0_PRU0_GPI0 GPIO1_1 | I CMOS | 1.8V/3.3V | |
| ETH_B_(R)(G)MII_RX_CLK | P1 | AD23 | RGMII2_RXC | RGMII2_RXC RMII2_REF_CLK MCASP2_AXR1 PR0_PRU0_GPO1 PR0_PRU0_GPI1 PR0_ECAP0_SYNC_IN GPIO1_2 | I/O CMOS | 1.8V/3.3V | |
| ETH_B_SDP | M2 | NC | NC | O CMOS | 1.8V/3.3V | ||
| ETH_B_MDIO | C7 | AB22 | MDIO0_MDIO | MDIO0_MDIO GPIO0_85 | I/O CMOS | 1.8V/3.3V | |
| ETH_B_MDC | C6 | AD24 | MDIO0_MDC | MDIO0_MDC GPIO0_86 | O CMOS | 1.8V/3.3V |
Table: Size S GPIO
| SOM Contact Name | SOM Contact Acronym | Contact Number on SoC | Contact Name on SoC | SoC PIN Multiplexing (red = default muxing) | I/O Type | I/O Level | Comments |
|---|---|---|---|---|---|---|---|
| GPIO_C_0/ ETH_B_RST | D3 | K25 | GPMC0_WPN | GPMC0_WPN AUDIO_EXT_REFCLK1 GPMC0_A22 UART6_TXD PR0_PRU0_GPO15 PR0_PRU0_GPI15 TRC_DATA13 GPIO0_39 | I/O CMOS | 1.8V | A voltage level shifter is between SoC contact and SOM contact (TXS0108ENMER) |
| GPIO_C_1/ ETH_B_INTR | D4 | M21 | GPMC0_CSN0 | GPMC0_CSN0 MCASP2_AXR14 PR0_PRU0_GPO17 PR0_PRU0_GPI17 TRC_DATA15 GPIO0_41 | I/O CMOS | 1.8V | A voltage level shifter is between SoC contact and SOM contact (TXS0108ENMER) |
| GPIO_C_2/CAM_B_PWR/RGB_VDD_EN/LVDS_E_VDD_EN | E3 | E24 | OSPI0_CSN3 | OSPI0_CSN3 OSPI0_RESET_OUT0 OSPI0_ECC_FAIL MCASP1_ACLKR MCASP1_AXR3 UART5_TXD GPIO0_14 | I/O CMOS | 1.8V | |
| GPIO_C_3/CAM_B_RST#/RGB_BL_EN/LVDS_E_BL_EN | E4 | A23 | MMC2_SDCD | MMC2_SDCD MCASP1_ACLKX UART4_RXD GPIO0_71 | I/O CMOS | 1.8V | |
| DISP_VDD_EN/GPIO_C_4 / DSI_A_VDD_EN/LVDS_A_VDD_EN | F3 | NC | NC | I/O CMOS | 1.8V | ||
| DISP_BL_EN/GPIO_C_5 / DSI_A_BL_EN/LVDS_A_BL_EN | F4 | NC | NC | I/O CMOS | 1.8V | ||
| GPIO_C_6/ CAM_A_PWR | G3 | B23 | MMC2_SDWP | MMC2_SDWP MCASP1_AFSX UART4_TXD GPIO0_72 | I/O CMOS | 1.8V | |
| GPIO_C_7/ CAM_A_RST# | G4 | U25 | GPMC0_AD14 | GPMC0_AD14 VOUT0_DATA22 UART5_RXD MCASP2_AFSR PR0_PRU0_GPO2 PR0_PRU0_GPI2 TRC_DATA20 GPIO0_29 UART2_CTSn BOOTMODE14 | I/O CMOS | 1.8V | A MOSFET is between SoC contact and SOM contact (SSM3K35CTC); 10K PU on module |
Table: Size S MIPI DSI
| SOM Contact Name | SOM Contact Acronym | Contact Number on SoC | Contact Name on SoC | SoC PIN Multiplexing (red = default muxing) | I/O Type | I/O Level | Comments |
|---|---|---|---|---|---|---|---|
| DSI_DATA0_N/LVDS_A_LANE0_N / DSI_A_DATA0_N/LVDS_A_LANE0_N | AB11 | NC | NC | O LVDS D-PHY | |||
| DSI_DATA0_P/LVDS_A_LANE0_P / DSI_A_DATA0_P/LVDS_A_LANE0_P | AB10 | NC | NC | O LVDS D-PHY | |||
| DSI_DATA1_N/LVDS_A_LANE1_N / DSI_A_DATA1_N/LVDS_A_LANE1_N | AC9 | NC | NC | O LVDS D-PHY | |||
| DSI_DATA1_P/LVDS_A_LANE1_P / DSI_A_DATA1_P/LVDS_A_LANE1_P | AC8 | NC | NC | O LVDS D-PHY | |||
| DSI_DATA2_N/LVDS_A_LANE2_N / DSI_A_DATA2_N/LVDS_A_LANE2_N | AC6 | NC | NC | O LVDS D-PHY | |||
| DSI_DATA2_P/LVDS_A_LANE2_P / DSI_A_DATA2_P/LVDS_A_LANE2_P | AC5 | NC | NC | O LVDS D-PHY | |||
| DSI_DATA3_N/LVDS_A_LANE3_N / DSI_A_DATA3_N/LVDS_A_LANE3_N | AB5 | NC | NC | O LVDS D-PHY | |||
| DSI_DATA3_P/LVDS_A_LANE3_P / DSI_A_DATA3_P/LVDS_A_LANE3_P | AB4 | NC | NC | O LVDS D-PHY | |||
| DSI_CLOCK_N/LVDS_A_CLK_N / DSI_A_CLOCK_N/LVDS_A_CLK_N | AB8 | NC | NC | O LVDS D-PHY | |||
| DSI_CLOCK_P/LVDS_A_CLK_P / DSI_A_CLOCK_P/LVDS_A_CLK_P | AB7 | NC | NC | O LVDS D-PHY | |||
| DSI_TE / DSI_A_TE | AA3 | NC | NC | I CMOS | 1.8V | ||
| DISP_VDD_EN/GPIO_C_4 / DSI_A_VDD_EN/LVDS_A_VDD_EN | F3 | NC | NC | O CMOS | 1.8V | ||
| DISP_BL_EN/GPIO_C_5 / DSI_A_BL_EN/LVDS_A_BL_EN | F4 | NC | NC | O CMOS | 1.8V | ||
| PWM_0/ DSI_A_E_BL_PWM/ LVDS_A_BL_PWM | E18 | C13 | SPI0_CS1 | SPI0_CS1 CP_GEMAC_CPTS0_TS_COMP EHRPWM0_B ECAP0_IN_APWM_OUT GPIO1_16 EHRPWM_TZn_IN5 | O CMOS | 1.8V |
Table: Size S MIPI CSI
| SOM Contact Name | SOM Contact Acronym | Contact Number on SoC | Contact Name on SoC | SoC PIN Multiplexing (red = default muxing) | I/O Type | I/O Level | Comments |
|---|---|---|---|---|---|---|---|
| CSI_A_DATA0_N | C1 | AB14 | CSI0_RXN0 | CSI0_RXN0 | I LVDS D-PHY/ I LVDS M-PHY | ||
| CSI_A_DATA0_P | B1 | AC15 | CSI0_RXP0 | CSI0_RXP0 | I LVDS D-PHY/ I LVDS M-PHY | ||
| CSI_A_DATA1_N | A2 | AD14 | CSI0_RXN1 | CSI0_RXN1 | I LVDS D-PHY/ I LVDS M-PHY | ||
| CSI_A_DATA1_P | A3 | AE14 | CSI0_RXP1 | CSI0_RXP1 | I LVDS D-PHY/ I LVDS M-PHY | ||
| CSI_A_DATA2_N | A5 | AD13 | CSI0_RXN2 | CSI0_RXN2 | I LVDS D-PHY/ I LVDS M-PHY | ||
| CSI_A_DATA2_P | A6 | AE13 | CSI0_RXP2 | CSI0_RXP2 | I LVDS D-PHY/ I LVDS M-PHY | ||
| CSI_A_DATA3_N | B6 | AB12 | CSI0_RXN3 | CSI0_RXN3 | I LVDS D-PHY/ I LVDS M-PHY | ||
| CSI_A_DATA3_P | B7 | AC13 | CSI0_RXP3 | CSI0_RXP3 | I LVDS D-PHY/ I LVDS M-PHY | ||
| CSI_A_CLOCK_N | B3 | AD15 | CSI0_RXCLKN | CSI0_RXCLKN | I LVDS D-PHY | ||
| CSI_A_CLOCK_P | B4 | AE15 | CSI0_RXCLKP | CSI0_RXCLKP | I LVDS D-PHY | ||
| CAM_MCK/ CAM_A_MCK | C2 | B20 | MCASP0_ACLKX | MCASP0_ACLKX SPI2_CS1 ECAP2_IN_APWM_OUT GPIO1_11 EQEP1_A | O CMOS | 1.8V | |
| CAM_A_SDA / CSI_A_TX_N | C3 | B15 | UART0_RTSN | UART0_RTSN SPI0_CS3 I2C3_SDA UART2_TXD TIMER_IO7 AUDIO_EXT_REFCLK1 PR0_ECAP0_IN_APWM_OUT GPIO1_23 MCASP2_ACLKX MMC2_SDWP | I/O OD CMOS / O LVDS M-PHY | 1.8V | 2.2K PU on module |
| CAM_A_SCL / CSI_A_TX_P | C4 | A15 | UART0_CTSN | UART0_CTSN SPI0_CS2 I2C3_SCL UART2_RXD TIMER_IO6 AUDIO_EXT_REFCLK0 PR0_ECAP0_SYNC_OUT GPIO1_22 MCASP2_AFSX MMC2_SDCD | I/O OD CMOS / O LVDS M-PHY | 1.8V | 2.2K PU on module |
| GPIO_C_6/ CAM_A_PWR | G3 | B23 | MMC2_SDWP | MMC2_SDWP MCASP1_AFSX UART4_TXD GPIO0_72 | I/O CMOS | 1.8V | |
| GPIO_C_7/ CAM_A_RST# | G4 | U25 | GPMC0_AD14 | GPMC0_AD14 VOUT0_DATA22 UART5_RXD MCASP2_AFSR PR0_PRU0_GPO2 PR0_PRU0_GPI2 TRC_DATA20 GPIO0_29 UART2_CTSn BOOTMODE14 | I/O CMOS | 1.8V | A MOSFET is between SoC contact and SOM contact (SSM3K35CTC); 10K PU on module |
Table: Size S Parallel RGB Display
| SOM Contact Name | SOM Contact Acronym | Contact Number on SoC | Contact Name on SoC | SoC PIN Multiplexing (red = default muxing) | I/O Type | I/O Level | Comments |
|---|---|---|---|---|---|---|---|
| RGB_R0 | Y7 | AB25 | VOUT0_DATA12 | VOUT0_DATA12 GPMC0_A12 PR0_PRU1_GPO11 PR0_PRU1_GPI11 UART5_RTSn PR0_PRU0_GPO2 PR0_PRU0_GPI2 GPIO0_57 | O CMOS | 3.3V | |
| RGB_R1 | AA6 | AA24 | VOUT0_DATA13 | VOUT0_DATA13 GPMC0_A13 PR0_PRU1_GPO12 PR0_PRU1_GPI12 UART5_CTSn PR0_PRU0_GPO3 PR0_PRU0_GPI3 GPIO0_58 | O CMOS | 3.3V | |
| RGB_R2 | Y6 | Y22 | VOUT0_DATA14 | VOUT0_DATA14 GPMC0_A14 PR0_PRU1_GPO13 PR0_PRU1_GPI13 UART4_RTSn PR0_PRU0_GPO4 PR0_PRU0_GPI4 GPIO0_59 | O CMOS | 3.3V | |
| RGB_R3 | AA5 | AA21 | VOUT0_DATA15 | VOUT0_DATA15 GPMC0_A15 PR0_PRU1_GPO14 PR0_PRU1_GPI14 UART4_CTSn PR0_PRU0_GPO5 PR0_PRU0_GPI5 GPIO0_60 | O CMOS | 3.3V | |
| RGB_R4 | Y5 | R24 | GPMC0_AD8 | GPMC0_AD8 VOUT0_DATA16 UART2_RXD MCASP2_AXR0 PR0_PRU1_GPO0 PR0_PRU1_GPI0 GPIO0_23 BOOTMODE08 | O CMOS | 3.3V | A Dual-Supply Bus Transceiver is between SoC contact and SOM contact (SN74AVCH4T245RSVR) |
| RGB_R5 | Y4 | R25 | GPMC0_AD9 | GPMC0_AD9 VOUT0_DATA17 UART2_TXD MCASP2_AXR1 PR0_PRU1_GPO1 PR0_PRU1_GPI1 GPIO0_24 BOOTMODE09 | O CMOS | 3.3V | A Dual-Supply Bus Transceiver is between SoC contact and SOM contact (SN74AVCH4T245RSVR) |
| RGB_G0 | W4 | Y23 | VOUT0_DATA6 | VOUT0_DATA6 GPMC0_A6 PR0_PRU1_GPO6 PR0_PRU1_GPI6 UART5_RXD PR0_PRU0_GPO14 PR0_PRU0_GPI14 GPIO0_51 | O CMOS | 3.3V | |
| RGB_G1 | V3 | AA25 | VOUT0_DATA7 | VOUT0_DATA7 GPMC0_A7 PR0_PRU1_GPO7 PR0_PRU1_GPI7 UART5_TXD PR0_PRU0_GPO15 PR0_PRU0_GPI15 GPIO0_52 | O CMOS | 3.3V | |
| RGB_G2 | V4 | V21 | VOUT0_DATA8 | VOUT0_DATA8 GPMC0_A8 PR0_PRU1_GPO16 PR0_PRU1_GPI16 UART6_RXD PR0_PRU0_GPO17 PR0_PRU0_GPI17 GPIO0_53 | O CMOS | 3.3V | |
| RGB_G3 | U3 | W21 | VOUT0_DATA9 | VOUT0_DATA9 GPMC0_A9 PR0_PRU1_GPO8 PR0_PRU1_GPI8 UART6_TXD PR0_PRU0_GPO16 PR0_PRU0_GPI16 GPIO0_54 | O CMOS | 3.3V | |
| RGB_G4 | T3 | V20 | VOUT0_DATA10 | VOUT0_DATA10 GPMC0_A10 PR0_PRU1_GPO9 PR0_PRU1_GPI9 UART6_RTSn PR0_PRU0_GPO0 PR0_PRU0_GPI0 GPIO0_55 | O CMOS | 3.3V | |
| RGB_G5 | T4 | AA23 | VOUT0_DATA11 | VOUT0_DATA11 GPMC0_A11 PR0_PRU1_GPO10 PR0_PRU1_GPI10 UART6_CTSn PR0_PRU0_GPO1 PR0_PRU0_GPI1 GPIO0_56 | O CMOS | 3.3V | |
| RGB_B0 | R4 | U22 | VOUT0_DATA0 | VOUT0_DATA12 GPMC0_A12 PR0_PRU1_GPO11 PR0_PRU1_GPI11 UART5_RTSn PR0_PRU0_GPO2 PR0_PRU0_GPI2 GPIO0_57 | O CMOS | 3.3V | |
| RGB_B1 | R3 | V24 | VOUT0_DATA1 | VOUT0_DATA1 GPMC0_A1 PR0_PRU1_GPO1 PR0_PRU1_GPI1 UART2_TXD PR0_PRU0_GPO9 PR0_PRU0_GPI9 GPIO0_46 | O CMOS | 3.3V | |
| RGB_B2 | P3 | W25 | VOUT0_DATA2 | VOUT0_DATA2 GPMC0_A2 PR0_PRU1_GPO2 PR0_PRU1_GPI2 UART3_RXD PR0_PRU0_GPO10 PR0_PRU0_GPI10 GPIO0_47 | O CMOS | 3.3V | |
| RGB_B3 | N3 | W24 | VOUT0_DATA3 | VOUT0_DATA3 GPMC0_A3 PR0_PRU1_GPO3 PR0_PRU1_GPI3 UART3_TXD PR0_PRU0_GPO11 PR0_PRU0_GPI11 GPIO0_48 | O CMOS | 3.3V | |
| RGB_B4 | N4 | Y25 | VOUT0_DATA4 | VOUT0_DATA4 GPMC0_A4 PR0_PRU1_GPO4 PR0_PRU1_GPI4 UART4_RXD PR0_PRU0_GPO12 PR0_PRU0_GPI12 GPIO0_49 | O CMOS | 3.3V | |
| RGB_B5 | M3 | Y23 | VOUT0_DATA5 | VOUT0_DATA5 GPMC0_A5 PR0_PRU1_GPO5 PR0_PRU1_GPI5 UART4_TXD PR0_PRU0_GPO13 PR0_PRU0_GPI13 GPIO0_50 | O CMOS | 3.3V | |
| RGB_(PIXEL)CLK | M4 | AC24 | VOUT0_PCLK | VOUT0_PCLK GPMC0_A19 PR0_PRU1_GPO19 PR0_PRU1_GPI19 UART2_CTSn PR0_PRU0_GPO19 PR0_PRU0_GPI19 GPIO0_64 PR0_ECAP0_IN_APWM_OUT | O CMOS | 3.3V | |
| RGB_VSYNC | L3 | AC25 | VOUT0_VSYNC | VOUT0_VSYNC GPMC0_A18 PR0_PRU1_GPO18 PR0_PRU1_GPI18 UART2_RTSn PR0_PRU0_GPO18 PR0_PRU0_GPI18 GPIO0_63 | O CMOS | 3.3V | |
| RGB_HSYNC | K3 | AB24 | VOUT0_HSYNC | VOUT0_HSYNC GPMC0_A16 PR0_PRU1_GPO15 PR0_PRU1_GPI15 UART3_RTSn PR0_PRU0_GPO6 PR0_PRU0_GPI6 GPIO0_61 | O CMOS | 3.3V | |
| RGB_DISP | K4 | R21 | GPMC0_AD11 | GPMC0_AD11 VOUT0_DATA19 UART3_TXD MCASP2_AXR3 PR0_PRU1_GPO3 PR0_PRU1_GPI3 TRC_DATA23 GPIO0_26 BOOTMODE11 | O CMOS | 3.3V | A Dual-Supply Bus Transceiver is between SoC contact and SOM contact (SN74AVCH4T245RSVR) |
| RGB_DE | J4 | Y20 | VOUT0_DE | VOUT0_DE GPMC0_A17 PR0_PRU1_GPO17 PR0_PRU1_GPI17 UART3_CTSn PR0_PRU0_GPO7 PR0_PRU0_GPI7 GPIO0_62 | O CMOS | 3.3V | |
| RGB_RESET# | J3 | P24 | GPMC0_AD4 | GPMC0_AD4 PR0_PRU1_GPO12 PR0_PRU1_GPI12 MCASP2_AXR8 PR0_PRU0_GPO4 PR0_PRU0_GPI4 TRC_DATA2 GPIO0_19 BOOTMODE04 | O CMOS | 3.3V | A Dual-Supply Bus Transceiver is between SoC contact and SOM contact (SN74AVCH4T245RSVR) |
| RGB_CS# | H3 | N25 | GPMC0_AD3 | GPMC0_AD3 PR0_PRU1_GPO11 PR0_PRU1_GPI11 MCASP2_AXR7 PR0_PRU0_GPO3 PR0_PRU0_GPI3 TRC_DATA1 GPIO0_18 BOOTMODE03 | O CMOS | 3.3V | A Dual-Supply Bus Transceiver is between SoC contact and SOM contact (SN74AVCH4T245RSVR) |
| GPIO_C_2/CAM_B_PWR/RGB_VDD_EN/LVDS_E_VDD_EN | E3 | E24 | OSPI0_CSN3 | OSPI0_CSN3 OSPI0_RESET_OUT0 OSPI0_ECC_FAIL MCASP1_ACLKR MCASP1_AXR3 UART5_TXD GPIO0_14 | I/O CMOS | 1.8V | |
| GPIO_C_3/CAM_B_RST#/RGB_BL_EN/LVDS_E_BL_EN | E4 | A23 | MMC2_SDCD | MMC2_SDCD MCASP1_ACLKX UART4_RXD GPIO0_71 | I/O CMOS | 1.8V | |
| PWM_1/ RGB_BL_PWM | F18 | B18 | MCASP0_AXR1 | MCASP0_AXR1 SPI2_CS2 ECAP1_IN_APWM_OUT PR0_UART0_RXD EHRPWM1_A GPIO1_9 EQEP0_S | O CMOS | 1.8V | PWM_1/ RGB_BL_PWM |
Table: Size S USB
| SOM Contact Name | SOM Contact Acronym | Contact Number on SoC | Contact Name on SoC | SoC PIN Multiplexing (red = default muxing) | I/O Type | I/O Level | Comments |
|---|---|---|---|---|---|---|---|
| USB_C_D_N | D11 | NC | NC | I/O USB | USB | ||
| USB_C_D_P | D10 | NC | NC | I/O USB | USB | ||
| USB_C_ID | D9 | NC | NC | I OD CMOS | 1.8V | ||
| USB_C_OC# | C8 | NC | NC | I OD CMOS | 1.8V | ||
| USB_C_VBUS | C9 | NC | NC | I USB VBUS 5V | USB VBS 5V | ||
| USB_C_EN | C10 | NC | NC | O CMOS | 1.8V | ||
| USB_C_SSTX_N | A9 | NC | NC | O USB SS | USB SS | ||
| USB_C_SSTX_P | A8 | NC | NC | O USB SS | USB SS | ||
| USB_C_SSRX_N | B11 | NC | NC | I USB SS | USB SS | ||
| USB_C_SSRX_P | B10 | NC | NC | I USB SS | USB SS |
Table: Size S PCIe
| SOM Contact Name | SOM Contact Acronym | Contact Number on SoC | Contact Name on SoC | SoC PIN Multiplexing (red = default muxing) | I/O Type | I/O Level | Comments |
|---|---|---|---|---|---|---|---|
| PCIe_A_HSI0_P | AB1 | NC | NC | I LVDS PCIE | |||
| PCIe_A_HSI0_N | AB2 | NC | NC | I LVDS PCIE | |||
| PCIe_A_HSO0_P | AC2 | NC | NC | O LVDS PCIE | |||
| PCIe_A_HSO0_N | AC3 | NC | NC | O LVDS PCIE | |||
| PCIe_CLKREQ# | W2 | NC | NC | I OD CMOS | 1.8V | ||
| PCIe_A_PERST# | V2 | NC | NC | O CMOS | 1.8V | ||
| PCIe_REFCLK_P | W1 | NC | NC | O LVDS PCIE | |||
| PCIe_REFCLK_N | Y1 | NC | NC | O LVDS PCIE | |||
| PCIe_WAKE# | T2 | NC | NC | I OD CMOS | 1.8V | ||
| PCIe_SMDAT | U1 | NC | NC | I/O OD CMOS | 1.8V | ||
| PCIe_SMCLK | T1 | NC | NC | O OD CMOS | 1.8V | ||
| PCIe_SM_ALERT# | R2 | NC | NC | I OD CMOS | 1.8V |
Table: Size S Reserved Contacts
| SOM Contact Name | SOM Contact Acronym | Contact Number on SoC | Contact Name on SoC | SoC PIN Multiplexing (red = default muxing) | I/O Type | I/O Level | Comments |
|---|---|---|---|---|---|---|---|
| RESERVED/UART_F_WKUP_RTS | N2 | NC | NC | ||||
| RESERVED/LVDS_E_I2C_CLK | AA2 | NC | NC |
Table: Size S Vendor Defined Contacts
| SOM Contact Name | SOM Contact Acronym | Contact Number on SoC | Contact Name on SoC | SoC PIN Multiplexing (red = default muxing) | I/O Type | I/O Level | Comments |
|---|---|---|---|---|---|---|---|
| VENDOR DEFINED/UART_F_WKUP_RX | D6 | NC | NC | ||||
| VENDOR DEFINED/UART_F_WKUP_TX | D7 | NC | NC |
Table: Size M Power + Ground
| SOM Contact Name | SOM Contact Acronym | Contact Number on SoC | Contact Name on SoC | SoC PIN Multiplexing (red = default muxing) | I/O Type | I/O Level | Comments |
|---|---|---|---|---|---|---|---|
| VCC_7_TEST | AA33 | VDD_2V5 | PO | 2.5V | |||
| VCC_8_TEST | B29 | VDDA_1V8 | PO | 1.8V | |||
| VCC_IN_5V | Y25, Y26, Y27, Y28 | VSYS_5V | P | 5V | |||
| GND | A26, A29, A32, B27, B28, B30, B33, C25, C32, C35, D28, D34, F33, F35, G34, H32, J33, J35, K34, M35, N34, T34, W34, AA25, AA26, AA27, AA28, AA32, AB28, AB31, AB34, AC27, AC30, AC33, K32, M32, R32 | P |
Table 34: Size M Ethernet
| SOM Contact Name | SOM Contact Acronym | Contact Number on SoC | Contact Name on SoC | SoC PIN Multiplexing (red = default muxing) | I/O Type | I/O Level | Comments |
|---|---|---|---|---|---|---|---|
| ETH_C_(R)(G)MII_CRS/ CSI_C_DATA0_P | AC34 | NC | NC | I CMOS | 1.8V/2.5V/3.3V | ||
| ETH_C_(R)(G)MII_COL/ CSI_C_DATA0_N | AB35 | NC | NC | I CMOS | 1.8V/2.5V/3.3V | ||
| ETH_C_(S)(R)(G)MII_TXD0/ CSI_C_DATA1_P | Y35 | NC | NC | O CMOS | 1.8V/2.5V/3.3V | ||
| ETH_C_(S)(R)(G)MII_TXD1/ CSI_C_DATA1_N | AA35 | NC | NC | O CMOS | 1.8V/2.5V/3.3V | ||
| ETH_C_(S)(R)(G)MII_TXD2/ CSI_C_DATA2_P | Y34 | NC | NC | O CMOS | 1.8V/2.5V/3.3V | ||
| ETH_C_(S)(R)(G)MII_TXD3/ CSI_C_DATA2_N | AA34 | NC | NC | O CMOS | 1.8V/2.5V/3.3V | ||
| ETH_C_(R)(G)MII_TX_EN(_ER)/ CSI_C_DATA3_P | V34 | NC | NC | O CMOS | 1.8V/2.5V/3.3V | ||
| ETH_C_(R)(G)MII_TX_CLK | N35 | NC | NC | I/O CMOS | 1.8V/2.5V/3.3V | ||
| ETH_C_(S)(R)(G)MII_RXD0/ CSI_C_CLOCK_P | V35 | NC | NC | I CMOS | 1.8V/2.5V/3.3V | ||
| ETH_C_(S)(R)(G)MII_RXD1/ CSI_C_CLOCK_ | U35 | NC | NC | I CMOS | 1.8V/2.5V/3.3V | ||
| ETH_C_(R)(G)MII_RXD2 | R35 | NC | NC | I CMOS | 1.8V/2.5V/3.3V | ||
| ETH_C_(R)(G)MII_RXD3 | P35 | NC | NC | I CMOS | 1.8V/2.5V/3.3V | ||
| ETH_C_(R)(G)MII_RX_ER | U34 | NC | NC | I CMOS | 1.8V/2.5V/3.3V | ||
| ETH_C_(R)(G)MII_RX_DV(_ER) | T35 | NC | NC | I CMOS | 1.8V/2.5V/3.3V | ||
| ETH_C_(R)(G)MII_RX_CLK/ CSI_C_DATA3_N | W35 | NC | NC | I/O CMOS | 1.8V/2.5V/3.3V | ||
| ETH_C_SDP | R34 | NC | NC | O CMOS | 1.8V/2.5V/3.3V | ||
| ETH_CDE_MDIO | P33 | NC | NC | I/O CMOS | 1.8V/2.5V/3.3V | ||
| ETH_CDE_MDC | N33 | NC | NC | O CMOS | 1.8V/2.5V/3.3V |
Table: Size M GPIO
| SOM Contact Name | SOM Contact Acronym | Contact Number on SoC | Contact Name on SoC | SoC PIN Multiplexing (red = default muxing) | I/O Type | I/O Level | Comments |
|---|---|---|---|---|---|---|---|
| GPIO_D_0/ LVDS_D_VDD_EN | U32 | NC | NC | I/O CMOS | 1.8V | ||
| GPIO_D_1 / LVDS_D_BL_EN | U33 | NC | NC | I/O CMOS | 1.8V | ||
| GPIO_D_2/ I2C_E_SCL/ I2C_CAM_C_SCL | V32 | NC | NC | I/O CMOS | 1.8V | ||
| GPIO_D_3/ I2C_E_SDA/ I2C_CAM_C_SDA | V33 | NC | NC | I/O CMOS | 1.8V | ||
| GPIO_D_4/ I2C_F_SCL/ I2C_CAM_D_SCL | W32 | NC | NC | I/O CMOS | 1.8V | ||
| GPIO_D_5/ I2C_F_SDA/ I2C_CAM_D_SDA | W33 | NC | NC | I/O CMOS | 1.8V | ||
| GPIO_D_6/ LVDS_E_VDD_EN | Y32 | NC | NC | I/O CMOS | 1.8V | ||
| SPI_C_CS1#/ GPIO_D_7 | Y33 | M22 | GPMC0_DIR | GPMC0_DIR PR0_ECAP0_IN_APWM_OUT MCASP2_AXR13 PR0_PRU0_GPO16 PR0_PRU0_GPI16 TRC_DATA14 GPIO0_40 EQEP2_S | I/O CMOS | 1.8V | A MOSFET is between SoC contact and SOM contact (SSM3K35CTC); 10K PU on module |
Table: Size M SPI
| SOM Contact Name | SOM Contact Acronym | Contact Number on SoC | Contact Name on SoC | SoC PIN Multiplexing (red = default muxing) | I/O Type | I/O Level | Comments |
|---|---|---|---|---|---|---|---|
| SPI_C_SDI | C29 | D9 | MCU_SPI0_D0 | MCU_SPI0_D0 MCU_GPIO0_3 | I CMOS | 1.8V | |
| SPI_C_SDO | D30 | C9 | MCU_SPI0_D1 | MCU_SPI0_D1 MCU_GPIO0_4 | O CMOS | 1.8V | |
| SPI_C_CS0# | C30 | E8 | MCU_SPI0_CS0 | MCU_SPI0_CS0 WKUP_TIMER_IO1 MCU_GPIO0_0 | O CMOS | 1.8V | |
| SPI_C_CS1#/ GPIO_D_7 | Y33 | M22 | GPMC0_DIR | GPMC0_DIR PR0_ECAP0_IN_APWM_OUT MCASP2_AXR13 PR0_PRU0_GPO16 PR0_PRU0_GPI16 TRC_DATA14 GPIO0_40 EQEP2_S | O CMOS | 1.8V | A MOSFET is between SoC contact and SOM contact (SSM3K35CTC); 10K PU on module |
| SPI_C_SCK | D29 | A7 | MCU_SPI0_CLK | MCU_SPI0_CLK MCU_GPIO0_2 | O CMOS | 1.8V |
Table: Size M UFS
| SOM Contact Name | SOM Contact Acronym | Contact Number on SoC | Contact Name on SoC | SoC PIN Multiplexing (red = default muxing) | I/O Type | I/O Level | Comments |
|---|---|---|---|---|---|---|---|
| UFS_TX0_N/ CSI_D_DATA0_N | AC29 | NC | NC | O LVDS UFS | |||
| UFS_TX0_P/ CSI_D_DATA0_P | AC28 | NC | NC | O LVDS UFS | |||
| UFS_RX0_N/ CSI_D_DATA1_N | AC32 | NC | NC | I LVDS UFS | |||
| UFS_RX0_P/ CSI_D_DATA1_P | AC31 | NC | NC | I LVDS UFS | |||
| UFS_TX1_N/ CSI_D_DATA2_N | AB30 | NC | NC | O LVDS UFS | |||
| UFS_TX1_P/ CSI_D_DATA2_P | AB29 | NC | NC | O LVDS UFS | |||
| UFS_RX1_N/ CSI_D_DATA3_N | AB33 | NC | NC | I LVDS UFS | |||
| UFS_RX1_P/ CSI_D_DATA3_P | AB32 | NC | NC | I LVDS UFS | |||
| UFS_RESET#/ /CSI_D_CLOCK_N | AB27 | NC | NC | O CMOS | 1.8V/ 1.2V | ||
| UFS_CLK/ CSI_D_CLOCK_P | AC26 | NC | NC | O CMOS | 1.8V/ 1.2V |
Table: Size M USB
| SOM Contact Name | SOM Contact Acronym | Contact Number on SoC | Contact Name on SoC | SoC PIN Multiplexing (red = default muxing) | I/O Type | I/O Level | Comments |
|---|---|---|---|---|---|---|---|
| USB_D_D_N | D26 | NC | NC | I/O USB | USB | ||
| USB_D_D_P | D25 | NC | NC | I/O USB | USB | ||
| USB_D_ID | D27 | NC | NC | I OD CMOS | 1.8V | ||
| USB_D_OC# | C28 | NC | NC | I OD CMOS | 1.8V | ||
| USB_D_VBUS | C27 | NC | NC | I USB VBUS 5V | USB VBUS 5V | ||
| USB_D_EN | C26 | NC | NC | O CMOS | 1.8V | ||
| USB_D_SSTX_N | A28 | NC | NC | O USB SS | USB SS | ||
| USB_D_SSTX_P | A27 | NC | NC | O USB SS | USB SS | ||
| USB_D_SSRX_N | B26 | NC | NC | I USB SS | USB SS | ||
| USB_D_SSRX_P | B25 | NC | NC | I USB SS | USB SS |
Table: Size M PCIe
| SOM Contact Name | SOM Contact Acronym | Contact Number on SoC | Contact Name on SoC | SoC PIN Multiplexing (red = default muxing) | I/O Type | I/O Level | Comments |
|---|---|---|---|---|---|---|---|
| PCIe_B_HSI0_P | L34 | NC | NC | I LVDS PCIE | |||
| PCIe_B_HSI0_N | M34 | NC | NC | I LVDS PCIE | |||
| PCIe_B_HSO0_P | K35 | NC | NC | O LVDS PCIE | |||
| PCIe_B_HSO0_N | L35 | NC | NC | O LVDS PCIE | |||
| PCIe_B_PERST# | L33 | NC | NC | O CMOS | 1.8V |
Table: Size M eDP
| SOM Contact Name | SOM Contact Acronym | Contact Number on SoC | Contact Name on SoC | SoC PIN Multiplexing (red = default muxing) | I/O Type | I/O Level | Comments |
|---|---|---|---|---|---|---|---|
| eDP_A_LANE0_P/ LVDS_D_LANE0_P | A30 | Y6 | OLDI0_A0P | OLDI0_A0P | O LVDS DP | ||
| eDP_A_LANE0_N/ LVDS_D_LANE0_N | A31 | AA5 | OLDI0_A0N | OLDI0_A0N | O LVDS DP | ||
| eDP_A_LANE1_P/ LVDS_D_LANE1_P | B31 | AB4 | OLDI0_A1P | OLDI0_A1P | O LVDS DP | ||
| eDP_A_LANE1_N/ LVDS_D_LANE1_N | B32 | AD3 | OLDI0_A1N | OLDI0_A1N | O LVDS DP | ||
| eDP_A_LANE2_P/ LVDS_D_LANE2_P | A33 | AA8 | OLDI0_A2P | OLDI0_A2P | O LVDS DP | ||
| eDP_A_LANE2_N/ LVDS_D_LANE2_N | A34 | Y8 | OLDI0_A2N | OLDI0_A2N | O LVDS DP | ||
| eDP_A_LANE3_P/ LVDS_D_LANE3_P | B34 | AA7 | OLDI0_A3P | OLDI0_A3P | O LVDS DP | ||
| eDP_A_LANE3_N/ LVDS_D_LANE3_N | B35 | AB6 | OLDI0_A3N | OLDI0_A3N | O LVDS DP | ||
| eDP_A_AUX_P/ LVDS_D_CLK_P | C33 | AE3 | OLDI0_CLK0P | OLDI0_CLK0P | I/O LVDS DP | ||
| eDP_A_AUX_N/ LVDS_D_CLK_N | C34 | AD4 | OLDI0_CLK0N | OLDI0_CLK0N | I/O LVDS DP | ||
| eDP_A_AUX_SEL | D32 | NC | NC | I CMOS | 1.8V | ||
| eDP_A_BL_HPD | D33 | NC | NC | I CMOS | 1.8V | ||
| eDP_A_BL_EN | D31 | NC | NC | O CMOS | 1.8V | ||
| eDP_A_BL_PWM | C31 | NC | NC | O CMOS | 1.8V | ||
| eDP_B_LANE0_P/ LVDS_E_LANE0_P | D35 | AC5 | OLDI0_A4P | OLDI0_A4P | O LVDS DP | ||
| eDP_B_LANE0_N/ LVDS_E_LANE0_N | E35 | AC6 | OLDI0_A4N | OLDI0_A4N | O LVDS DP | ||
| eDP_B_LANE1_P/ LVDS_E_LANE1_P | E34 | AD6 | OLDI0_A5P | OLDI0_A5P | O LVDS DP | ||
| eDP_B_LANE1_N/ LVDS_E_LANE1_N | F34 | AE5 | OLDI0_A5N | OLDI0_A5N | O LVDS DP | ||
| eDP_B_LANE2_P/ LVDS_E_LANE2_P | G35 | AD7 | OLDI0_A6P | OLDI0_A6P | O LVDS DP | ||
| eDP_B_LANE2_N/ LVDS_E_LANE2_N | H35 | AE6 | OLDI0_A6N | OLDI0_A6N | O LVDS DP | ||
| eDP_B_LANE3_P/ LVDS_E_LANE3_P | H34 | AE7 | OLDI0_A7P | OLDI0_A7P | O LVDS DP | ||
| eDP_B_LANE3_N/ LVDS_E_LANE3_N | J34 | AD8 | OLDI0_A7N | OLDI0_A7N | O LVDS DP | ||
| eDP_B_AUX_P/ P/LVDS_E_CLK_P | G33 | AD5 | OLDI0_CLK1P | OLDI0_CLK1P | I/O LVDS DP | ||
| eDP_B_AUX_N/ LVDS_E_CLK_N | H33 | AE4 | OLDI0_CLK1N | OLDI0_CLK1N | I/O LVDS DP | ||
| eDP_B_AUX_SEL | F32 | NC | NC | I CMOS | 1.8V | ||
| eDP_B_BL_HPD | G32 | NC | NC | I CMOS | 1.8V | ||
| eDP_B_BL_EN | E32 | NC | NC | O CMOS | 1.8V | ||
| eDP_B_BL_PWM | E33 | NC | NC | O CMOS | 1.8V |
Table: Size M MIPI CSI
| SOM Contact Name | SOM Contact Acronym | Contact Number on SoC | Contact Name on SoC | SoC PIN Multiplexing (red = default muxing) | I/O Type | I/O Level | Comments |
|---|---|---|---|---|---|---|---|
| CSI_B_DATA0_N | L32 | NC | NC | I LVDS D-PHY/ I LVDS M-PHY | |||
| CSI_B_DATA0_P | M33 | NC | NC | I LVDS D-PHY/ I LVDS M-PHY | |||
| CSI_B_DATA1_N | N32 | NC | NC | I LVDS D-PHY/ I LVDS M-PHY | |||
| CSI_B_DATA1_P | P32 | NC | NC | I LVDS D-PHY/ I LVDS M-PHY | |||
| CSI_B_DATA2_N | P34 | NC | NC | I LVDS D-PHY/ I LVDS M-PHY | |||
| CSI_B_DATA2_P | R33 | NC | NC | I LVDS D-PHY/ I LVDS M-PHY | |||
| CSI_B_DATA3_N | T32 | NC | NC | I LVDS D-PHY/ I LVDS M-PHY | |||
| CSI_B_DATA3_P | T33 | NC | NC | I LVDS D-PHY/ I LVDS M-PHY | |||
| CSI_B_CLOCK_N | J32 | NC | NC | I LVDS D-PHY | |||
| CSI_B_CLOCK_P | K33 | NC | NC | I LVDS D-PHY | |||
| CAM_B_SDA / CSI_B _TX_N | AB26 | NC | NC | O CMOS | 1.8V | ||
| CAM_B_SCL / CSI_B_TX_P | AB25 | NC | NC | I/O OD CMOS / O LVDS M-PHY | 1.8V | ||
| GPIO_C_2/CAM_B_PWR/RGB_VDD_EN/LVDS_E_VDD_EN | E3 | E24 | OSPI0_CSN3 | OSPI0_CSN3 OSPI0_RESET_OUT0 OSPI0_ECC_FAIL MCASP1_ACLKR MCASP1_AXR3 UART5_TXD GPIO0_14 | I/O CMOS | 1.8V | |
| GPIO_C_3/CAM_B_RST#/RGB_BL_EN/LVDS_E_BL_EN | E4 | A23 | MMC2_SDCD | MMC2_SDCD MCASP1_ACLKX UART4_RXD GPIO0_71 | I/O CMOS | 1.8V |
Table: Size M Vendor Defined Contacts
| SOM Contact Name | SOM Contact Acronym | Contact Number on SoC | Contact Name on SoC | SoC PIN Multiplexing (red = default muxing) | I/O Type | I/O Level | Comments |
|---|---|---|---|---|---|---|---|
| GPIO_VM_0/CAM_D_PWR | Y29 | NC | NC | I/O CMOS | 1.8V | ||
| GPIO_VM_1/CAM_D_RST# | Y30 | NC | NC | I/O CMOS | 1.8V | ||
| GPIO_VM_2/UART_E_RX | Y31 | NC | NC | I/O CMOS | 1.8V | ||
| GPIO_VM_3/UART_E_TX | AA29 | NC | NC | I/O CMOS | 1.8V | ||
| GPIO_VM_4/UART_E_RTS | AA30 | NC | NC | I/O CMOS | 1.8V | ||
| GPIO_VM_5/UART_E_CTS | AA31 | NC | NC | I/O CMOS | 1.8V |
Mechanical Drawings
Module dimensions of the CarbonAM62 OSM-MF SOM with onboard M.2 1216 footprint Wi-Fi-BT module are 30mm x 45mm. Detail drawings are shown below.

Electrical Characteristics
Absolute Maximum Ratings
The following table summarizes the absolute maximum ratings for the CarbonAM62 OSM-MF SOM product series. Absolute maximum ratings are those values beyond which damage to the device can occur. Functional operation under these conditions, or at any other condition beyond those indicated in the operational sections of this document, is not recommended.
Note: Maximum rating for signals follows the supply domain of the signals.
Table: Absolute Maximum Ratings
| Symbol (Domain) | Parameter | Min. | Max | Unit |
|---|---|---|---|---|
| VSYS_5V | Input voltage for the SOM | -0.5 | +6.0 | V |
| I/O Input/output voltage range | Any I/O pin referred to VDD_1V8; VDDA_1V8; WI-FI_1V8; NVCC_SNVS_1V8 | -0.3 | +2.1 | V |
| I/O Input/output voltage range | Any I/O pin referred to VDD_3V3; VSD_3V3; NVCC_SD2 | -0.3 | +3.6 | V |
| TSTORAGE | Storage Temperature Range | -40 | +125 | °C |
| ESD | Electrostatic discharge tolerance | -2000 | +2000 | V |
Recommended Operating Conditions
Table: Recommended Operating Conditions
| Symbol (Domain) | Parameter | Min | Typ | Max | Unit |
|---|---|---|---|---|---|
| VSYS_5V | Input voltage for the SOM | 3.3 | 5.0 | 5.5 | V |
| I/O Input/output voltage range | Any I/O pin referred to VDD_1V8; VDDA_1V8; WI-FI_1V8; NVCC_SNVS_1V8 | 1.71 | 1.8 | 1.89 | V |
| I/O Input/output voltage range | Any I/O pin referred to VDD_3V3; VSD_3V3; NVCC_SD2 | 3.0 | 3.3 | 3.6 | V |
| T-ambient | Operating Ambient temperature | -40 | 25 | 85 | °C |
The operating ambient temperature ratings are highly dependent on the design-case, such as the enclosure design, system design, processor activity, GPU/VPU activity, and peripherals used.
Running over 70° C ambient temperature typically requires the implementation of thermal management strategies such as passive (heatsink/spreader). Please contact Ezurio if you need information and guidance for thermal management.
DC Electrical Characteristics / Current Consumption
Several power saving modes are available and are listed below.
Note: These figures are estimates and subject to change.
Table: Typical Current Consumption
| Mode | Description | Current (Avg) |
| Idle mode | CPU is on, Stay on Wi-Fi connection only. | 172mA |
| RAM Suspend mode | CPU is sleeping, memory and wireless connection are off. | 61mA |
| Stress Test | Wi-Fi + Ethernet 1 & 2 + CPU | 334mA |
| Stress Test | Wi-Fi + Ethernet 1 & 2 + iPerf. | 354mA |
Power Management & Consumption
DC Power Tree
The CarbonAM62 OSM-MF requires a primary 5V power supply (VSYS) input. This supply is the main power domain to the on-module TI TPS65219 power management IC (PMIC), which generates all required supply voltages for the module components.

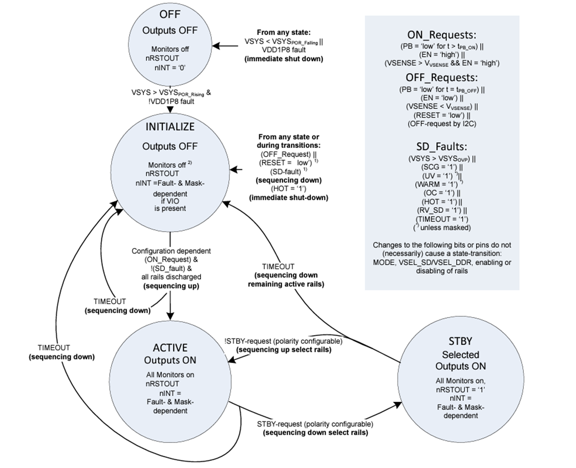
Power Modes
The TI TPS65219 has four power states: OFF, INITIALIZE, ACTIVE and STBY. Below the figure shows the state transition diagram showing the conditions to enter and exit each state.

- OFF mode:
In OFF state, the PMIC is insufficiently supplied. Neither internal logic nor external rails are available. If VSYS exceeds VSYS_POR voltage and the internal 1.8V-rail (VDD1P8) is in regulation, the device enters the INITIALIZE state. - INITIALIZE Mode:
In INITIALIZE state, the device is completely shut down with the exception of a few circuits to monitor the EN/PB/VSENSE input. Whenever entering the INITIALIZE state, the PMIC reads the memory and loads the registers to their EEPROM-default values. The I2C communication interface is turned off. - ACTIVE Mode:
The ACTIVE state is the normal mode of operation when the system is up and running. All enabled buck converters and LDOs are operational and can be controlled through the I2C interface. After a wake-up event, the PMIC discharges potential residual voltages on the outputs, regardless of the discharge-configuration. - STBY Mode:
STBY state is a low-power mode of operation intended to support system standby. The mode can be entered by the MODE/STBY pin, if configured as 'STBY' or by an I2C-command to STBY_I2C_CTRL in MFP_CTRL register. Typically, the majority of power rails are turned off with the exception of rails required by the SoC during this state. Which rails power down in STBY state can be configured in STBY_1_CONFIG and STBY_2_CONFIG register.
Environmental and Reliability
Environmental Requirements
Required Storage Conditions
Prior to Opening the Dry Packing
The following are required storage conditions prior to opening the dry packing:- Normal temperature: 5~40℃
- Normal humidity: 80% (Relative humidity) or less
- Storage period: One year or less
Ordering Information
| Order Model | Description |
|---|---|
| C625_4_OSMM_SOM_2r16e_i | SOM: TI AM62 Quad / 2GB / 16GB eMMC / Industrial Temp |
| C625_4_OSMM_SOM_2r16e_IF573_3M_i | SOM: TI AM62 Quad / 2GB / 16GB eMMC / Sona IF573 / Industrial Temp |
| C625_4_OSMM_SOM_2r16e_TI351_1M_i | SOM: TI AM62 Quad / 2GB / 16GB eMMC / Sona TI351 / Industrial Temp |
| OSMM_CAR_BRD | Carrier board for the C625_4_OSMM_SOM |
/filters:background_color(white)/2024-10/C625_4_OSMM_SOM_REV00-front.377.png)