Scope
This document describes key hardware aspects of Ezurio’s Nitrogen95 SMARC system-on-module which is based on the i.MX 95 processor family and the Sona family Wi-Fi/BT combo radio. Data in this document is drawn from several sources and includes information found in the documentation for NXP’s i.MX 95 and our Sona family.
Note: Information in this document is subject to change. Contact us for the most updated version of this document.

Introduction
Overview
This document describes key hardware aspects of the Nitrogen95 SMARC. This document is intended to assist device manufacturers and related parties with the integration of this radio into their host devices. Data in this document is drawn from several sources. For full documentation on the Nitrogen95 SMARC, visit:
https://www.ezurio.com/nitrogen95-smarc
General Description
The Nitrogen95 SMARC is an integrated platform solution with up to six Arm Cortex A55 cores, a high-performance real-time domain with Arm Cortex M7, and low-power/safety domain with Arm Cortex M33, each able to access interfaces including CAN-FD, 10GbE networking, PCIe Gen 3 x1 interfaces, and accelerators such as V2X, ISP, and VPU. The i.MX 95 family enables machine vision through its integrated eIQ Neutron NPU as part of a vision processing pipeline for use with multiple camera sensors or network attached smart cameras.
Additionally, it offers the latest high-speed interfaces for connectivity and fast data transfer with 2x PCIe Gen 3.0, 1x USB 2.0 Type C, 2x USB 3.0, 1x USB 2.0, 3x SD/SDIO 3.01, 2x 1 Gbps Ethernet with TSN, 1x 10 Gbps Ethernet with TSN, IEEE 1588, EEE, in addition to 2x CAN-FD interfaces. The memory interfaces supported are 16-bit LPDDR5X and eMMC 5.1.
The module also includes 2x 4-lane MIPI-CSI camera and optional ISP interfaces capable of supporting 1x 4Kp60, 2x 4Kp30, 4x 1080p60, or 8x 1080p30.
The i.MX 95 family implements security via NXP’s EdgeLock® secure enclave, a preconfigured, self-managed and autonomous security subsystem. EdgeLock eases the complexity of implementing robust, device-wide security intelligence for IoT applications through autonomous management of critical security functions, such as root of trust, run-time attestation, trust provisioning, secure boot, key management and cryptographic services while also simplifying the path to industry-standard security certifications.
The Nitrogen95 SMARC includes the Sona family which is pre-calibrated and integrates the complete transmit/receive RF paths including bandpass filter, diplexer, switches, reference crystal oscillator, and power management units (PMU). Three RF connectors (MHF4) on the module provide the most flexibility for antenna selection, installation and performance. Two ports for WLAN and one dedicated for Bluetooth. Several high-performance antennas are certified with the Sona family onboard the Nitrogen95 SMARC.
The Nitrogen95 SMARC has several product SKUs providing different eMMC and LPDDR5 memory configurations, see Ordering Information section.
This datasheet is subject to change. Please contact Ezurio for further information.
Specification Summary
Processor / SoC / Chipset
| CPU | Six Cortex®-A55 processors operation up to 2.0 GHz
Cortex®-M33 core platform operating up to 333 MHz Cortex®-M7 core platform operating up to 800 MHz
256 kB / 512 kB Tightly Coupled Memory (TCM) / on-chip SRAM (ECC) |
| GPU | Arm Mali-G310 Graphic Processing Unit (GPU)
Video Processors
1x JPEG Decoder |
| NPU |
|
| ISP | MIPI-CSI and ISP (2x 4-lane, 2.5 Gbps/lane) with PHY (one mux'd with DSI)
96 kByte of SRAM, but it is available for other SoC usage when not using for ISP purposes |
Interfaces
| Physical Interfaces | SMARC 2.2 - 314 Pin Connector |
| Network Interfaces | Dependent on part - see Ordering Information |
| Display Interfaces |
|
| Camera Interfaces |
|
| Audio Interfaces |
|
| Memory Interfaces |
|
| Peripheral Interface | 48x Multifunction I/O lines |
|---|---|
| Ethernet | 2x 1 Gbps Ethernet ports with Time Sensitive Networking (TSN) capabilities 1x 10 Gbps Ethernet port with Time Sensitive Networking (TSN) capabilities |
| UART | 4x UART |
| USB | 1x USB3.0 Type C with PHY 2x USB3.0 with PHY 1x USB2.0 with PHY |
| CAN | 2x CAN-FD |
| PCIe | 2x PCIe Gen 3.0 (1-lane) |
| Miscellaneous | IEEE 1588 for sync; and EEE |
Power
| Input Voltage | 5V (see Electrical Characteristics and Pinout) |
| I/O Signal Voltage | 1.8V or 3.3V (see Electrical Characteristics and Pinout) |
| Power Modes | OFF, READY, SNVS, RUN, STANDBY, PWRDN, PWRUP and FAULT_SD. See Power Modes. |
Mechanical
| Dimensions | 82 x 50 mm |
| Weight | TBD |
Software
| OS Support | Linux, U-Boot, Boot2Qt, Yocto, Kynetics EADT See Nitrogen95 SMARC Support: Documentation, Software and More |
| Security |
|
Environmental
| Operating Temperature | 0 to +70C (Commercial Temp) -40 to +85C (Industrial Temp) |
| Lead Free | Lead-free and RoHS Compliant |
Certifications
| Regulatory Compliance | FCC/IC/CE/MIC/RCM/KCC |
Development
| Development Kit | Universal SMARC Carrier Board |
| Evaluation Kit | EZSMI-959-0816-00158-2-K2: Nitrogen95 SMARC Evaluation Kit: BETA / 7 in Display / SMARC Carrier Board / i.MX 95 / 8GB / 16GB eMMC / NX611 1MHF / Accessories EZSMI-959-0816-00158-2-KC: Nitrogen95 SMARC Evaluation Kit: BETA / 7 in Display / 8.3MP CAMERA / SMARC Carrier Board / i.MX 95 / 8GB / 16GB eMMC / NX611 1MHF / Accessories |
| Debug |
|
Warranty
| Warranty Terms | One Year Warranty |
Functional Descriptions
Power-Up Sequence and Timing
Boot Mode
The Nitrogen95 SMARC module contains a switch (SW1) connected to BOOT_MODE0 thus allowing to switch from internal fuses boot (eMMC by default) to USB serial downloader.
The other boot mode signals (BOOT_MODE[1-3]) are not exposed to the carrier as used for different functions (UART/I2S). But a BOM change can select a custom boot mode (see resistors R128 to R135).
This allows more combinations as shown below.
Boot mode combinations
| BOOT_MODE [3:0] | BOOT CORE | BOOT MODE |
|---|---|---|
| 1000 | Cortex-M33 | LPB: Boot From Internal Fuses |
| 1001 | Cortex-M33 | LPB: Serial Downloader (USB1) |
| 1010 | Cortex-M33 | LPB: USDHC1 8-bit 1.8V eMMC 5.1 |
| 1011 | Cortex-M33 | LPB: USDHC2 4-bit SD 3.0 |
| 1100 | Cortex-M33 | LPB: FlexSPI Serial NOR |
| 1110 | Cortex-M33 | Infinite Loop Mode |
| 1111 | Cortex-M33 | Test Mode |
Hardware Architecture
Block Diagrams
The figure below shows the block diagram of the Nitrogen95 SMARC which contains the NXP i.MX 95 processor, PMIC (PF09/PF53*2) and the Sona family Wi-Fi/BT combo.

Detailed connections between a Sona module and the i.MX 95 are detailed below.
Sona IF573 to i.MX 95 Connections
| IF573 | i.MX 95 | |
|---|---|---|
| SDIO | SDIO_CLK/CMD/DATA[0:3] | SD3_CLK/SD3_CMD/SD3_DATA0-3 |
| UART | UART_RX/UART_TX/UART_CTS/UART_RTS | GPIO_IO05/ GPIO_IO04/ GPIO_IO07/ GPIO_IO06 (UART6) |
| CLK | SUSCLK | CCM_CLKO4 |
| BT_EN | W_DISABLE2# | P0_2 (from U21 GPIO expander) |
| BT_IRQ | UART_WAKE# | |
| WL_EN | W_DISABLE1# | P1_4 (from U21 GPIO expander) |
| WL_IRQ | SDIO_WAKE# | P0_0 (from U21 GPIO expander) |
Pin-Out and Pinmux Table
The following table lists the pin multiplexing (PIN-MUX) of the Nitrogen95 SMARC.
PO = Power Output, PI = Power Input, DI = Digital Input, DO = Digital Output, DIO = Bi-directional Digital Port, GND = Ground
NXP process has configurable internal Pull-up (PU) and pull-down (PD) resistor whose values are listed below. During a reset condition, the PU and PD state are pre-defined and cannot be changed.
Resistor characteristics
| Parameter | Conditions | Min | Typ | Max | Unit |
|---|---|---|---|---|---|
| Pull-up (PU) resistor | VDD=1.65 to 1.95V Temp=0 to 95℃ | 12 | 22 | 49 | kΩ |
| Pull-down (PD) resistor | 13 | 23 | 48 | kΩ | |
| Pull-up (PU) resistor | VDD=3.0 to 3.6V Temp=0 to 95℃ | 18 | 37 | 72 | kΩ |
| Pull-down (PD) resistor | 24 | 43 | 87 | kΩ |
Pin configuration for the i.MX is achieved using a suite of evaluation and configuration tools that assists users from initial evaluation to production software development. Users can download the tool from the NXP website: https://www.nxp.com/design/designs/config-tools-for-i-mx-applications-processors:CONFIG-TOOLS-IMX?tab=Design_Tools_Tab
Pinout table for Nitrogen95 SMARC edge connector (J2)
| SMARC Pin # | SMARC Pin Name | CPU PIN / Multiplexing (bold = default muxing) | I/O | I/O Level | Comments |
|---|---|---|---|---|---|
| P1 | SMB_ALERT# | SPI: FLEXSPI1_A_DATA_BIT6 SAI: SAI5_TX_BCLK SAI: SAI5_RX_DATA_BIT3 SAI: NETCMIX_TOP_SAI2_RX_DATA_BIT7 SPI: XSPI_DATA_BIT6 GPIO: GPIO5_IO_BIT6 | DI | 1.8V | |
| P2 | GND | NA | - | NA | |
| P3 | CSI1_CK+ | MIPI_DSICSI1_CLK_P | DO | 1.8V | Populate R228 Depopulate R203 |
| P4 | CSI1_CK- | MIPI_DSICSI1_CLK_N | DO | 1.8V | Populate R229 Depopulate R204 |
| P5 | GBE1_SDP | NA | - | NA | |
| P6 | GBE0_SDP | NA | - | NA | |
| P7 | CSI1_RX0+ | MIPI_DSICSI1_D0_P | DI | 1.8V | Populate R222 Depopulate R189 |
| P8 | CSI1_RX0- | MIPI_DSICSI1_D0_N | DI | 1.8V | Populate R223 Depopulate R190 |
| P9 | GND | NA | - | NA | |
| P10 | CSI1_RX1+ | MIPI_DSICSI1_D1_P | DI | 1.8V | Populate R224 Depopulate R191 |
| P11 | CSI1_RX1- | MIPI_DSICSI1_D1_N | DI | 1.8V | Populate R225 Depopulate R192 |
| P12 | GND | NA | - | NA | |
| P13 | CSI1_RX2+ | MIPI_DSICSI1_D2_P | DI | 1.8V | Populate R226 Depopulate R193 |
| P14 | CSI1_RX2- | MIPI_DSICSI1_D2_N | DI | 1.8V | Populate R227 Depopulate R194 |
| P15 | GND | NA | - | NA | |
| P16 | CSI1_RX3+ | MIPI_DSICSI1_D3_P | DI | 1.8V | Populate R230 Depopulate R207 |
| P17 | CSI1_RX3- | MIPI_DSICSI1_D3_N | DI | 1.8V | Populate R231 Depopulate R208 |
| P18 | GND | NA | - | NA | |
| P19 | GBE0_MDI3- | TD_M_D | DI/O | 1.8V | From DP83867IRRGZ (U14) |
| P20 | GBE0_MDI3+ | TD_P_D | DI/O | 1.8V | From DP83867IRRGZ (U14) |
| P21 | GBE0_LINK100# | LED_0 | DO | 3.3V | From DP83867IRRGZ (U14) |
| P22 | GBE0_LINK1000# | LED_1 | DO | 3.3V | From DP83867IRRGZ (U14) |
| P23 | GBE0_MDI2- | TD_M_C | DI/O | 1.8V | From DP83867IRRGZ (U14) |
| P24 | GBE0_MDI2+ | TD_P_C | DI/O | 1.8V | From DP83867IRRGZ (U14) |
| P25 | GBE0_LINK_ACT# | LED_2 | DO | 3.3V | From DP83867IRRGZ (U14) |
| P26 | GBE0_MDI1- | TD_M_B | DI/O | 1.8V | From DP83867IRRGZ (U14) |
| P27 | GBE0_MDI1+ | TD_P_B | DI/O | 1.8V | From DP83867IRRGZ (U14) |
| P28 | GBE0_CTREF | NA | - | NA | Test point |
| P29 | GBE0_MDI0- | TD_M_A | DI/O | 1.8V | From DP83867IRRGZ (U14) |
| P30 | GBE0_MDI0+ | TD_P_A | DI/O | 1.8V | From DP83867IRRGZ (U14) |
| P31 | SPI0_CS1# | GPIO: GPIO2_IO_BIT24 USDHC: USDHC3_DATA0 TPM: TPM3_CH3 JTAG: JTAG_MUX_TDO SPI: LPSPI6_PCS1 FLEXIO: FLEXIO1_FLEXIO_BIT24 | DO | 1.8V | |
| P32 | GND | NA | - | NA | |
| P33 | SDIO_WP | NA | - | NA | |
| P34 | SDIO_CMD | USDHC: USDHC2_CMD NET: NETCMIX_TOP_NETC_TMR_1588_TRIG2 I3C: I3C2_PUR I3C: I3C2_PUR_B FLEXIO: FLEXIO1_FLEXIO_BIT2 GPIO: GPIO3_IO_BIT2 CCM: CCMSRCGPCMIX_TOP_OBSERVE_1 | DI/O | 1.8 or 3.3V | |
| P35 | SDIO_CD# | USDHC: USDHC2_CD_B NET: NETCMIX_TOP_NETC_TMR_1588_TRIG1 I3C: I3C2_SCL FLEXIO: FLEXIO1_FLEXIO_BIT0 GPIO: GPIO3_IO_BIT0 | DI | 1.8 or 3.3V | |
| P36 | SDIO_CLK | USDHC: USDHC2_CLK NET: NETCMIX_TOP_NETC_TMR_1588_PP1 I3C: I3C2_SDA FLEXIO: FLEXIO1_FLEXIO_BIT1 GPIO: GPIO3_IO_BIT1 CCM: CCMSRCGPCMIX_TOP_OBSERVE_0 | DO | 1.8 or 3.3V | |
| P37 | SDIO_PWR_EN | USDHC: USDHC2_RESET_B TIMER: LPTMR2_ALT2 NET: NETCMIX_TOP_NETC_TMR_1588_GCLK FLEXIO: FLEXIO1_FLEXIO_BIT7 GPIO: GPIO3_IO_BIT7 | DO | 3.3V | |
| P38 | GND | NA | - | NA | |
| P39 | SDIO_D0 | USDHC: USDHC2_DATA0 NET: NETCMIX_TOP_NETC_TMR_1588_PP2 CAN: CAN2_TX FLEXIO: FLEXIO1_FLEXIO_BIT3 GPIO: GPIO3_IO_BIT3 CCM: CCMSRCGPCMIX_TOP_OBSERVE_2 | DI/O | 1.8 or 3.3V | |
| P40 | SDIO_D1 | USDHC: USDHC2_DATA1 NET: NETCMIX_TOP_NETC_TMR_1588_CLK CAN: CAN2_RX FLEXIO: FLEXIO1_FLEXIO_BIT4 GPIO: GPIO3_IO_BIT4 | DI/O | 1.8 or 3.3V | |
| P41 | SDIO_D2 | USDHC: USDHC2_DATA2 NET: NETCMIX_TOP_NETC_TMR_1588_PP3 NET: NETCMIX_TOP_MQS2_RIGHT | DI/O | 1.8 or 3.3V | |
| P42 | SDIO_D3 | USDHC: USDHC2_DATA3 TIMER: LPTMR2_ALT1 NET: NETCMIX_TOP_MQS2_LEFT NET: NETCMIX_TOP_NETC_TMR_1588_ALARM1 FLEXIO: FLEXIO1_FLEXIO_BIT6 GPIO: GPIO3_IO_BIT6 | DI/O | 1.8 or 3.3V | |
| P43 | SPI0_CS0# | GPIO: GPIO2_IO_BIT0 I2C: LPI2C3_SDA SPI: LPSPI6_PCS0 UART: LPUART5_TX I2C: LPI2C5_SDA FLEXIO: FLEXIO1_FLEXIO_BIT0 | DO | 1.8V | |
| P44 | SPI0_CK | GPIO: GPIO2_IO_BIT3 I2C: LPI2C4_SCL SPI: LPSPI6_SCK UART: LPUART5_RTS_B I2C: LPI2C6_SCL FLEXIO: FLEXIO1_FLEXIO_BIT3 | DO | 1.8V | |
| P45 | SPI0_DIN | GPIO: GPIO2_IO_BIT1 I2C: LPI2C3_SCL SPI: LPSPI6_SIN UART: LPUART5_RX I2C: LPI2C5_SCL FLEXIO: FLEXIO1_FLEXIO_BIT1 | DI | 1.8V | |
| P46 | SPI0_DO | GPIO: GPIO2_IO_BIT2 I2C: LPI2C4_SDA SPI: LPSPI6_SOUT UART: LPUART5_CTS_B I2C: LPI2C6_SDA FLEXIO: FLEXIO1_FLEXIO_BIT2 | DO | 1.8V | |
| P47 | GND | NA | - | NA | |
| P48 | SATA_TX+ | MIPI_CSI1_D2_P | DO | ||
| P49 | SATA_TX- | MIPI_CSI1_D2_N | DO | ||
| P50 | GND | NA | - | NA | |
| P51 | SATA_RX+ | MIPI_CSI1_D3_P | DI | ||
| P52 | SATA_RX- | MIPI_CSI1_D3_N | DI | ||
| P53 | GND | NA | - | NA | |
| P54 | SPI1_CS0# / ESPI_CS0# / QSPI_CS0# | NA | - | NA | |
| P55 | SPI1_CS1# / ESPI_CS1# / QSPI_CS1# | NA | - | NA | |
| P56 | SPI1_CK / ESPI_CK / QSPI_CK | GPIO: GPIO3_IO_BIT27 CCM: CCMSRCGPCMIX_TOP_CLKO_2 NET: NETCMIX_TOP_NETC_TMR_1588_PP1 | DO | 1.8V | |
| P57 | SPI1_DIN / ESPI_IO_0 / QSPI_IO_0 | NA | - | NA | |
| P58 | SPI1_DO / ESPI_IO_1 / QSPI_IO_1 | NA | - | NA | |
| P59 | GND | NA | - | NA | |
| P60 | USB0+ | USB2_D_P | DI/O | 3.3V | |
| P61 | USB0- | USB2_D_N | DI/O | 3.3V | |
| P62 | USB0_EN_OC# | P2_5 | DI | 3.3V | From PCAL6524EVJ (U21) |
| P63 | USB0_VBUS_DET | USB2_VBUS | DI | 3.3V | |
| P64 | USB0_OTG_ID | USB2_ID | DI | 3.3V | |
| P65 | USB1+ | USB2DN_DP2/PRT_DIS_P2 | DI/O | 3.3V | From USB5744T/2GX01 (U9) |
| P66 | USB1- | USB2DN_DM2/PRT_DIS_M2 | DI/O | 3.3V | From USB5744T/2GX01 (U9) |
| P67 | USB1_EN_OC# | PRT_CTL2 | DI | 3.3V | From USB5744T/2GX01 (U9) |
| P68 | GND | NA | - | NA | |
| P69 | USB2+ | USB2DN_DP3/PRT_DIS_P3 | DI/O | 3.3V | From USB5744T/2GX01 (U9) |
| P70 | USB2- | USB2DN_DM3/PRT_DIS_M3 | DI/O | 3.3V | From USB5744T/2GX01 (U9) |
| P71 | USB2_EN_OC# | PRT_CTL3 | DI/O | 3.3V | From USB5744T/2GX01 (U9) |
| P72 | RSVD | ADC_IN0 | DI | 1.8V | |
| P73 | RSVD | ADC_IN1 | DI | 1.8V | |
| P74 | USB3_EN_OC# | PRT_CTL1 | DI/O | 3.3V | From USB5744T/2GX01 (U9) |
| P75 | PCIE_A_RST# | P1_5 | DI | 1.8V | From PCAL6524EVJ (U21) |
| P76 | USB4_EN_OC# | PRT_CTL4/GANG_PWR | DI/O | 3.3V | From USB5744T/2GX01 (U9) |
| P77 | PCIE_B_CKREQ- | NA | - | NA | |
| P78 | PCIE_CLK_REQ | P2_0 | DI | 1.8V | From PCAL6524EVJ (U21) |
| P79 | GND | NA | - | NA | |
| P80 | PCIE_C_REFCK+ | ETH_REF_PAD_CLK_P | DI/O | 0.8V | |
| P81 | PCIE_C_REFCK- | ETH_REF_PAD_CLK_N | DI/O | 0.8V | |
| P82 | GND | NA | - | NA | |
| P83 | PCIE_A_REFCK+ | PCIE_REF_OUT_CLK_P | DI/O | 1.8V | |
| P84 | PCIE_A_REFCK- | PCIE_REF_OUT_CLK_N | DI/O | 1.8V | |
| P85 | GND | NA | - | NA | |
| P86 | PCIE_A_RX+ | PCIE1_RX0_P | DI/O | 1.8V | |
| P87 | PCIE_A_RX- | PCIE1_RX0_N | DI/O | 1.8V | |
| P88 | GND | NA | - | NA | |
| P89 | PCIE_A_TX+ | PCIE1_TX0_P | DI/O | NA | |
| P90 | PCIE_A_TX- | PCIE1_TX0_N | DI/O | NA | |
| P91 | GND | NA | - | NA | |
| P92 | HDMI_D2+ / DP1_LANE0+ | NA | - | NA | |
| P93 | HDMI_D2- / DP1_LANE0- | NA | - | NA | |
| P94 | GND | NA | - | NA | |
| P95 | HDMI_D1+ / DP1_LANE1+ | NA | - | NA | |
| P96 | HDMI_D1- / DP1_LANE1- | NA | - | NA | |
| P97 | GND | NA | - | NA | |
| P98 | HDMI_D0+ / DP1_LANE2+ | NA | - | NA | |
| P99 | HDMI_D0- / DP1_LANE2- | NA | - | NA | |
| P100 | GND | NA | - | NA | |
| P101 | HDMI_CK+ / DP1_LANE3+ | NA | - | NA | |
| P102 | HDMI_CK- / DP1_LANE3- | NA | - | NA | |
| P103 | GND | NA | - | NA | |
| P104 | HDMI_HPD / DP1_HPD | NA | - | NA | |
| P105 | HDMI_CTRL_CK / DP1_AUX+ | NA | - | NA | |
| P106 | HDMI_CTRL_CK / DP1_AUX- | NA | - | NA | |
| P107 | DP1_AUX_SEL | NA | - | NA | |
| P108 | GPIO0 / CAM0_PWR# | GPIO: GPIO2_IO_BIT19 SAI: SAI3_RX_SYNC PDM: AONMIX_TOP_PDM_BIT_STREAM_BIT3 FLEXIO: FLEXIO1_FLEXIO_BIT19 SPI: LPSPI5_SIN SPI: LPSPI4_SIN TPM: TPM6_CH2 SAI: SAI3_TX_DATA_BIT0 | DI/O | 1.8V | |
| P109 | GPIO1 / CAM1_PWR# | GPIO: GPIO2_IO_BIT22 USD: USDHC3_CLK SPD: SPDIF_IN CAN: CAN5_TX TPM: TPM5_CH1 TPM: TPM6_EXTCLK I2C: LPI2C5_SDA FLEXIO: FLEXIO1_FLEXIO_BIT22 | DI/O | 1.8V | |
| P110 | GPIO2 / CAM0_RST# | GPIO: GPIO2_IO_BIT23 USD: USDHC3_CMD SPD: SPDIF_OUT CAN: CAN5_RX TPM: TPM6_CH1 I2C: LPI2C5_SCL FLEXIO: FLEXIO1_FLEXIO_BIT23 | DI/O | 1.8V | |
| P111 | GPIO3 / CAM1_RST# | SPI: FLEXSPI1_A_SCLK NET: NETCMIX_TOP_SAI2_RX_DATA_BIT4 SAI: SAI4_RX_SYNC EARC: EARC_DC_HPD_IN SPI: XSPI_CLK GPIO: GPIO5_IO_BIT9 | DI/O | 1.8V | |
| P112 | GPIO4 / HDA_RST# | SPI: FLEXSPI1_A_DATA_BIT0 NET: NETCMIX_TOP_SAI2_TX_DATA_BIT4 SAI: SAI4_TX_BCLK SAI: SAI4_RX_DATA_BIT1 SPI: XSPI_DATA_BIT0 GPIO: GPIO5_IO_BIT0 | DI/O | 1.8V | |
| P113 | GPIO5 / PWM_OUT | SPI: FLEXSPI1_A_DATA_BIT7 SAI: SAI5_RX_DATA_BIT0 SAI: SAI5_TX_DATA_BIT1 SPI: XSPI_DATA_BIT7 GPIO: GPIO5_IO_BIT7 | DI/O | 1.8V | |
| P114 | GPIO6 / TACHIN | GPIO: GPIO2_IO_BIT30 I2C: LPI2C4_SDA CAN: CAN5_TX FLEXIO: FLEXIO1_FLEXIO_BIT30 | DI/O | 1.8V | |
| P115 | GPIO7 | GPIO: GPIO2_IO_BIT31 I2C: LPI2C4_SCL CAN: CAN5_RX FLEXIO: FLEXIO1_FLEXIO_BIT31 | DI/O | 1.8V | |
| P116 | GPIO8 | GPIO: GPIO5_IO_BIT12 MIX: HSIOMIX_TOP_PCIE1_CLKREQ_B UART: LPUART6_TX SPI: LPSPI4_PCS2 | DI/O | 1.8V | |
| P117 | GPIO9 | GPIO: GPIO5_IO_BIT13 UART: LPUART6_RX SPI: LPSPI4_PCS1 | DI/O | 1.8V | |
| P118 | GPIO10 | SPI: FLEXSPI1_A_SS0_B NET: NETCMIX_TOP_SAI2_RX_DATA_BIT5 SAI: SAI4_RX_BCLK EARC: EARC_CEC_OUT SPI: XSPI_CS GPIO: GPIO5_IO_BIT10 | DI/O | 1.8V | |
| P119 | GPIO11 | SPI: FLEXSPI1_A_SS1_B SAI: SAI5_RX_BCLK SAI: SAI5_TX_DATA_BIT3 NET: NETCMIX_TOP_SAI2_RX_DATA_BIT7 GPIO: GPIO5_IO_BIT11 | DI/O | 1.8V | |
| P120 | GND | NA | - | NA | |
| P121 | I2C_PM_CK | SC3 | DI/O | 1.8V | From PCA9546APW (U23) |
| P122 | I2C_PM_DAT | SD3 | DI/O | 1.8V | From PCA9546APW (U23) |
| P123 | BOOT_SEL0# | BT_MODE1 | DI | 1.8V | |
| P124 | BOOT_SEL1# | BT_MODE2 | DI | 1.8V | |
| P125 | BOOT_SEL2# | BT_MODE3 | DI | 1.8V | |
| P126 | RESET_OUT# | P1_3 | DI/O | 1.8V | From PCAL6524EVJ (U21) |
| P127 | RESET_IN# | POR_B | DI | 1.8 - 5V | |
| P128 | POWER_BTN# | ONOFF | DI | 1.8 - 5V | |
| P129 | SER0_TX | SPI: LPSPI4_SOUT GPIO: GPIO5_IO_BIT16 UART: LPUART7_TX | DO | 1.8V | |
| P130 | SER0_RX | GPIO: GPIO5_IO_BIT17 UART: LPUART7_RX SPI: LPSPI4_SCK | DI | 1.8V | |
| P131 | SER0_RTS# | GPIO: GPIO2_IO_BIT11 SPI: LPSPI3_SCK TMP: TPM5_EXTCLK UART: LPUART7_RTS_B I2C: LPI2C8_SCL FLEXIO: FLEXIO1_FLEXIO_BIT11 | DI | 1.8V | |
| P132 | SER0_CTS# | GPIO: GPIO2_IO_BIT10 SPI: LPSPI3_SOUT TMP: TPM4_EXTCLK UART: LPUART7_CTS_B I2C: LPI2C8_SDA FLEXIO: FLEXIO1_FLEXIO_BIT10 | DO | 1.8V | |
| P133 | GND | NA | - | NA | |
| P134 | SER1_TX | UART: AONMIX_TOP_LPUART1_TX UART: S400_UART_TX SPI: AONMIX_TOP_LPSPI2_PCS0 TPM: AONMIX_TOP_TPM1_CH1 GPIO: AONMIX_TOP_GPIO1_IO_BIT5 | DO | 1.8V | |
| P135 | SER1_RX | UART: AONMIX_TOP_LPUART1_RX UART: S400_UART_RX SPI: AONMIX_TOP_LPSPI2_SIN TPM: AONMIX_TOP_TPM1_CH0 GPIO: AONMIX_TOP_GPIO1_IO_BIT4 | DI | 1.8V | |
| P136 | SER2_TX | GPIO: GPIO2_IO_BIT14 UART: LPUART3_TX SPI: LPSPI8_SOUT UART: LPUART8_CTS_B UART: LPUART4_TX FLEXIO: FLEXIO1_FLEXIO_BIT14 | DO | 1.8V | |
| P137 | SER2_RX | GPIO: GPIO2_IO_BIT15 UART: LPUART3_RX SPI: LPSPI8_SCK UART: LPUART8_RTS_B UART: LPUART4_RX FLEXIO: FLEXIO1_FLEXIO_BIT15 | DI | 1.8V | |
| P138 | SER2_RTS# | NA | - | NA | |
| P139 | SER2_CTS# | NA | - | NA | |
| P140 | SER3_TX | UART: AONMIX_TOP_LPUART2_TX UART: AONMIX_TOP_LPUART1_RTS_B SPI: AONMIX_TOP_LPSPI2_SCK TPM: AONMIX_TOP_TPM1_CH3 GPIO: AONMIX_TOP_GPIO1_IO_BIT7 | DO | 1.8V | |
| P141 | SER3_RX | UART: AONMIX_TOP_LPUART2_RX UART: AONMIX_TOP_LPUART1_CTS_B SPI: AONMIX_TOP_LPSPI2_SOUT TPM: AONMIX_TOP_TPM1_CH2 SAI: AONMIX_TOP_SAI1_MCLK GPIO: AONMIX_TOP_GPIO1_IO_BIT6 | DI | 1.8V | |
| P142 | GND | NA | - | NA | |
| P143 | CAN0_TX | PDM: AONMIX_TOP_PDM_CLK MQS: AONMIX_TOP_MQS1_LEFT LPTMR: AONMIX_TOP_LPTMR1_ALT1 GPIO: AONMIX_TOP_GPIO1_IO_BIT8 CAN: AONMIX_TOP_CAN1_TX | DO | 1.8V | |
| P144 | CAN0_RX | PDM: AONMIX_TOP_PDM_BIT_STREAM_BIT0 MQS: AONMIX_TOP_MQS1_RIGHT SPI: AONMIX_TOP_LPSPI1_PCS1 TPM: AONMIX_TOP_TPM1_EXTCLK LPTMR: AONMIX_TOP_LPTMR1_ALT2 GPIO: AONMIX_TOP_GPIO1_IO_BIT9 CAN: AONMIX_TOP_CAN1_RX | DI | 1.8V | |
| P145 | CAN1_TX | GPIO: GPIO2_IO_BIT25 USDHC: USDHC3_DATA1 CAN: CAN2_TX TPM: TPM4_CH3 JTAG: JTAG_MUX_TCK SPI: LPSPI7_PCS1 FLEXIO: FLEXIO1_FLEXIO_BIT25 | DO | 1.8V | |
| P146 | CAN1_RX | GPIO: GPIO2_IO_BIT27 USDHC: USDHC3_DATA3 CAN: CAN2_RX TPM: TPM6_CH3 JTAG: JTAG_MUX_TMS SPI: LPSPI5_PCS1 FLEXIO: FLEXIO1_FLEXIO_BIT27 | DI | 1.8V | |
| P147 | VDD_IN | VSYS | A | 3.0 - 5.25V | |
| P148 | VDD_IN | VSYS | A | 3.0 - 5.25V | |
| P149 | VDD_IN | VSYS | A | 3.0 - 5.25V | |
| P150 | VDD_IN | VSYS | A | 3.0 - 5.25V | |
| P151 | VDD_IN | VSYS | A | 3.0 - 5.25V | |
| P152 | VDD_IN | VSYS | A | 3.0 - 5.25V | |
| P153 | VDD_IN | VSYS | A | 3.0 - 5.25V | |
| P154 | VDD_IN | VSYS | A | 3.0 - 5.25V | |
| P155 | VDD_IN | VSYS | A | 3.0 - 5.25V | |
| P156 | VDD_IN | VSYS | A | 3.0 - 5.25V | |
| S1 | CSI1_TX+ / I2C_CAM1_CK | SC1 | DI/O | 1.8V | From PCA9546APW (U23) |
| S2 | CSI1_TX- / I2C_CAM1_DAT | SD1 | DI/O | 1.8V | From PCA9546APW (U23) |
| S3 | GND | NA | - | NA | |
| S4 | RSVD | ADC_IN2 | DI | 1.8V | |
| S5 | I2C_CAM0_CK / CSI0_TX- | SC0 | DO | 1.8V | From PCA9546APW (U23) |
| S6 | CAM_MCK | CCM: CCMSRCGPCMIX_TOP_CLKO_1 NET: NETCMIX_TOP_NETC_TMR_1588_TRIG1 FLEXIO: FLEXIO1_FLEXIO_BIT26 GPIO: GPIO3_IO_BIT26 | DO | 1.8V | |
| S7 | I2C_CAM0_DAT / CSI0_TX+ | SD0 | DI/O | 1.8V | From PCA9546APW (U23) |
| S8 | CSI0_CK+ | MIPI_CSI1_CLK_P | DO | 1.8V | |
| S9 | CSI0_CK- | MIPI_CSI1_CLK_N | DO | 1.8V | |
| S10 | GND | NA | - | NA | |
| S11 | CSI0_RX0+ | MIPI_CSI1_D0_P | DI | 1.8V | |
| S12 | CSI0_RX0- | MIPI_CSI1_D0_N | DI | 1.8V | |
| S13 | GND | NA | - | NA | |
| S14 | CSI0_RX1+ | MIPI_CSI1_D1_P | DI | 1.8V | |
| S15 | CSI0_RX1- | MIPI_CSI1_D1_N | DI | 1.8V | |
| S16 | GND | NA | - | NA | |
| S17 | GBE1_MDI0+ | TD_P_A | DI/O | 1.8V | From DP83867IRRGZ (U17) |
| S18 | GBE1_MDI0- | TD_M_A | DI/O | 1.8V | From DP83867IRRGZ (U17) |
| S19 | GBE1_LINK100# | LED_0 | DO | 3.3V | From DP83867IRRGZ (U17) |
| S20 | GBE1_MDI1+ | TD_P_B | DI/O | 1.8V | From DP83867IRRGZ (U17) |
| S21 | GBE1_MDI1- | TD_M_B | DI/O | 1.8V | From DP83867IRRGZ (U17) |
| S22 | GBE1_LINK1000# | LED_1 | DO | 3.3V | From DP83867IRRGZ (U17) |
| S23 | GBE1_MDI2+ | TD_P_C | DI/O | 1.8V | From DP83867IRRGZ (U17) |
| S24 | GBE1_MDI2- | TD_M_C | DI/O | 1.8V | From DP83867IRRGZ (U17) |
| S25 | GND | NA | - | NA | |
| S26 | GBE1_MDI3+ | TD_P_D | DI/O | 1.8V | From DP83867IRRGZ (U17) |
| S27 | GBE1_MDI3- | TD_M_D | DI/O | 1.8V | From DP83867IRRGZ (U17) |
| S28 | GBE1_CTREF | NA | - | NA | |
| S29 | PCIE_D_TX+ / SERDES_0_TX+ | NA | - | NA | |
| S30 | PCIE_D_TX- / SERDES_0_TX- | NA | - | NA | |
| S31 | GBE1_LINK_ACT# | LED_2 | DO | 3.3V | From DP83867IRRGZ (U17) |
| S32 | PCIE_D_RX+ / SERDES_0_RX+ | NA | - | NA | |
| S33 | PCIE_D_RX- / SERDES_0_RX- | NA | - | NA | |
| S34 | GND | NA | - | NA | |
| S35 | USB4+ | USB2DN_DP4/PRT_DIS_P4 | DI | 3.3V | From USB5744T/2GX01 (U9) |
| S36 | USB4- | USB2DN_DM4/PRT_DIS_M4 | DI | 3.3V | From USB5744T/2GX01 (U9) |
| S37 | USB3_VBUS_DET | NA | - | NA | |
| S38 | AUDIO_MCK | GPIO: GPIO2_IO_BIT17 SAI: SAI3_MCLK UART: LPUART3_RTS_B SPI: LPSPI4_PCS1 UART: LPUART4_RTS_B FLEXIO: FLEXIO1_FLEXIO_BIT17 | DO | 1.8V | |
| S39 | I2S0_LRCK | GPIO: GPIO2_IO_BIT26 USDH: USDHC3_DATA2 PDM: AONMIX_TOP_PDM_BIT_STREAM_BIT1 FLEXIO: FLEXIO1_FLEXIO_BIT26 TPM: TPM5_CH3 JTAG: JTAG_MUX_TDI SPI: LPSPI8_PCS1 SAI: SAI3_TX_SYNC | DI/O | 1.8V | |
| S40 | I2S0_SDOUT | GPIO: GPIO2_IO_BIT21 SAI: SAI3_TX_DATA_BIT0 PDM: AONMIX_TOP_PDM_CLK FLEXIO: FLEXIO1_FLEXIO_BIT21 SPI: LPSPI5_SCK SPI: LPSPI4_SCK TPM: TPM4_CH1 SAI: SAI3_RX_BCLK | DO | 1.8V | |
| S41 | I2S0_SDIN | GPIO: GPIO2_IO_BIT20 SAI: SAI3_RX_DATA_BIT0 PDM: AONMIX_TOP_PDM_BIT_STREAM_BIT0 SPI: LPSPI5_SOUT SPI: LPSPI4_SOUT TPM: TPM3_CH1 FLEXIO: FLEXIO1_FLEXIO_BIT20 | DI | 1.8V | |
| S42 | I2S0_CK | GPIO: GPIO2_IO_BIT16 SAI: SAI3_TX_BCLK PDM: AONMIX_TOP_PDM_BIT_STREAM_BIT2 UART: LPUART3_CTS_B SPI: LPSPI4_PCS2 UART: LPUART4_CTS_B FLEXIO: FLEXIO1_FLEXIO_BIT16 | DI/O | 1.8V | |
| S43 | ESPI_ALERT0# | NA | - | NA | |
| S44 | ESPI_ALERT1# | NA | - | NA | |
| S45 | MDIO_CLK | NET: NETCMIX_TOP_NETC_MDC UART: LPUART3_DCD_B I3C: I3C2_SCL HSIO: HSIOMIX_TOP_USB1_OTG_ID FLEXIO: FLEXIO2_FLEXIO_BIT0 GPIO: GPIO4_IO_BIT0 | DI/O | ||
| S46 | MDIO_DAT | NET: NETCMIX_TOP_NETC_MDIO UART: LPUART3_RIN_B I3C: I3C2_SDA HSIO: HSIOMIX_TOP_USB1_OTG_PWR FLEXIO: FLEXIO2_FLEXIO_BIT1 GPIO: GPIO4_IO_BIT1 | DI/O | ||
| S47 | GND | NA | - | NA | |
| S48 | I2C_GP_CK | SC2 | DO | 1.8V | From PCA9546APW (U23) |
| S49 | I2C_GP_DAT | SD2 | DI/O | 1.8V | From PCA9546APW (U23) |
| S50 | I2S2_LRCK / HDA_SYNC | NA | DI/O | 1.8V | |
| S51 | I2S2_SDOUT / HDA_SDO | NA | DO | 1.8V | |
| S52 | I2S2_SDIN / HDA_SDI | NA | DI | 1.8V | |
| S53 | I2S2_CK / HDA_CK | NA | DI/O | 1.8V | |
| S54 | SATA_ACT# | NA | - | NA | |
| S55 | USB5_EN_OC- | NA | - | NA | |
| S56 | ESPI_IO_2 / QSPI_IO_2 | NA | DI/O | 1.8V | |
| S57 | ESPI_IO_3 / QSPI_IO_3 | NA | - | NA | |
| S58 | ESPI_RESET# | NA | - | NA | |
| S59 | USB5+ | NA | - | NA | |
| S60 | USB5- | NA | - | NA | |
| S61 | GND | NA | - | NA | |
| S62 | USB3_SSTX+ | USB3DN_TXDP1 | DI/O | 3.3V | From USB5744T/2GX01 (U9) |
| S63 | USB3_SSTX- | USB3DN_TXDM1 | DI/O | 3.3V | From USB5744T/2GX01 (U9) |
| S64 | GND | NA | - | NA | |
| S65 | USBSSRX+ | USB3DN_RXDP1 | DI/O | 3.3V | From USB5744T/2GX01 (U9) |
| S66 | USBSSRX- | USB3DN_RXDM1 | DI/O | 3.3V | From USB5744T/2GX01 (U9) |
| S67 | GND | NA | - | NA | |
| S68 | USB3+ | USB2DN_DP1/PRT_DIS_P1 | DI/O | 3.3V | From USB5744T/2GX01 (U9) |
| S69 | USB3- | USB2DN_DM1/PRT_DIS_M1 | DI/O | 3.3V | From USB5744T/2GX01 (U9) |
| S70 | GND | NA | - | NA | |
| S71 | USB2_SSTX+ | USB3DN_TXDP3 | DI/O | 3.3V | From USB5744T/2GX01 (U9) |
| S72 | USB2_SSTX- | USB3DN_TXDM3 | DI/O | 3.3V | From USB5744T/2GX01 (U9) |
| S73 | GND | NA | - | NA | |
| S74 | USB2_SSRX+ | USB3DN_RXDP3 | DI/O | 3.3V | From USB5744T/2GX01 (U9) |
| S75 | USB2_SSRX- | USB3DN_RXDM3 | DI/O | 3.3V | From USB5744T/2GX01 (U9) |
| S76 | PCIE_B_RST# | P1_6 | DI | 1.8V | From PCAL6524EVJ (U21) |
| S77 | PCIE_C_RST# | P2_2 | DI | 1.8V | From PCAL6524EVJ (U21) |
| S78 | PCIE_C_RX+ / SERDES_1_RX+ | ETH_RX0_P | DI/O | 0.8V | |
| S79 | PCIE_C_RX- / SERDES_1_RX- | ETH_RX0_N | DI/O | 0.8V | |
| S80 | GND | NA | - | NA | |
| S81 | PCIE_C_TX+ / SERDES_1_TX+ | ETH_TX0_P | DI/O | 0.8V | |
| S82 | PCIE_C_TX- / SERDES_1_TX- | ETH_TX0_N | DI/O | 0.8V | |
| S83 | GND | NA | - | NA | |
| S84 | PCIE_B_REFCK+ | CLK1_P | DI/O | 1.8V | From DSC557-0344FL1T (U22) |
| S85 | PCIE_B_REFCK- | CLK1_N | DI/O | 1.8V | From DSC557-0344FL1T (U22) |
| S86 | GND | NA | - | NA | |
| S87 | PCIE_B_RX+ | PCIE2_RX0_P | DI/O | 1.8V | |
| S88 | PCIE_B_RX- | PCIE2_RX0_N | DI/O | 1.8V | |
| S89 | GND | NA | - | NA | |
| S90 | PCIE_B_TX+ | PCIE2_TX0_P | DI/O | 1.8V | |
| S91 | PCIE_B_TX- | PCIE2_TX0_N | DI/O | 1.8V | |
| S92 | GND | NA | - | NA | |
| S93 | DP0_LANE0+ | NA | - | NA | |
| S94 | DP0_LANE0- | NA | - | NA | |
| S95 | DP0_AUX_SEL | NA | - | NA | |
| S96 | DP0_LANE1+ | NA | - | NA | |
| S97 | DP0_LANE1- | NA | - | NA | |
| S98 | DP0_HPD | NA | - | NA | |
| S99 | DP0_LANE2+ | NA | - | NA | |
| S100 | DP0_LANE2- | NA | - | NA | |
| S101 | GND | NA | - | NA | |
| S102 | DP0_LANE3+ | NA | - | NA | |
| S103 | DP0_LANE3- | NA | - | NA | |
| S104 | USB3_OTG_ID | NA | - | NA | |
| S105 | DP0_AUX+ | NA | - | NA | |
| S106 | DP0_AUX- | NA | - | NA | |
| S107 | LCD1_BKLT_EN | SPI: FLEXSPI1_A_DATA_BIT4 SAI: SAI5_TX_DATA_BIT0 SAI: SAI5_RX_DATA_BIT1 SPI: XSPI_DATA_BIT4 GPIO: GPIO5_IO_BIT4 | DI/O | 1.8V | |
| S108 | LVDS1_CK+ / eDP1_AUX+ / DSI1_CLK+ | LVDS1_CLK_P | DO | 1.8V | |
| S109 | LVDS1_CK- / eDP1_AUX- / DSI1_CLK- | LVDS1_CLK_N | DO | 1.8V | |
| S110 | GND | NA | - | NA | |
| S111 | LVDS1_0+ / eDP1_TX0+ / DSI1_D0+ | LVDS1_D0_P | DO | 1.8V | |
| S112 | LVDS1_0- / eDP1_TX0- / DSI1_D0- | LVDS1_D0_N | DO | 1.8V | |
| S113 | eDP1_HPD / DSI1_TE | NA | - | NA | |
| S114 | LVDS1_1+ / eDP1_TX1+ / DSI1_D1+ | LVDS1_D1_P | DO | 1.8V | |
| S115 | LVDS1_1- / eDP1_TX1- / DSI1_D1- | LVDS1_D1_N | DO | 1.8V | |
| S116 | LCD1_VDD_EN | P0_3 | DI/O | 1.8V | |
| S117 | LVDS1_2+ / eDP1_TX2+ / DSI1_D2+ | LVDS1_D2_P | DO | 1.8V | |
| S118 | LVDS1_2- / eDP1_TX2- / DSI1_D2- | LVDS1_D2_N | DO | 1.8V | |
| S119 | GND | NA | - | NA | |
| S120 | LVDS1_3+ / eDP1_TX3+ / DSI1_D3+ | LVDS1_D3_P | DO | 1.8V | |
| S121 | LVDS1_3- / eDP1_TX3- / DSI1_D3- | LVDS1_D3_N | DO | 1.8V | |
| S122 | LCD1_BKLT_PWM | GPIO: GPIO2_IO_BIT12 TPM: TPM3_CH2 PDM: AONMIX_TOP_PDM_BIT_STREAM_BIT2 FLEXIO: FLEXIO1_FLEXIO_BIT12 SPI: LPSPI8_PCS0 UART: LPUART8_TX I2C: LPI2C8_SDA SAI: SAI3_RX_SYNC | DO | 1.8V | |
| S123 | GPIO13 | NETC: NETCMIX_TOP_NETC_MDIO UART: LPUART4_RIN_B SAI: NETCMIX_TOP_SAI2_RX_BCLK FLEXIO: FLEXIO2_FLEXIO_BIT15 GPIO: GPIO4_IO_BIT15 | DI/O | 1.8V | |
| S124 | GND | NA | - | NA | |
| S125 | LVDS0_0+ / eDP0_TX0+ / DSI0_D0+ | MIPI_DSICSI1_D0_P | DO | 1.8V | For LVDS, populate R195 and depopulate R189 |
| S126 | LVDS0_0- / eDP0_TX0- / DSI0_D0- | MIPI_DSICSI1_D0_N | DO | 1.8V | For LVDS, populate R196 and depopulate R190 |
| S127 | LCD0_BKLT_EN | P2_4 | DO | 1.8V | From PCAL6524EVJ (U21) |
| S128 | LVDS0_1+ / eDP0_TX1+ / DSI0_D1+ | MIPI_DSICSI1_D1_P | DO | 1.8V | For LVDS, populate R197 and depopulate R191 |
| S129 | LVDS0_1- / eDP0_TX1- / DSI0_D1- | MIPI_DSICSI1_D1_N | DO | 1.8V | For LVDS, populate R198 and depopulate R192 |
| S130 | GND | NA | - | NA | |
| S131 | LVDS0_2+ / eDP0_TX2+ / DSI0_D2+ | MIPI_DSICSI1_D2_P | DO | 1.8V | For LVDS, populate R199 and depopulate R193 |
| S132 | LVDS0_2- / eDP0_TX2- / DSI0_D2- | MIPI_DSICSI1_D2_N | DO | 1.8V | For LVDS, populate R200 and depopulate R194 |
| S133 | LCD0_VDD_EN | P0_1 | DO | 1.8V | From PCAL6524EVJ (U21) |
| S134 | LVDS0_CK+ / eDP0_AUX+ / DSI0_CLK+ | MIPI_DSICSI1_CLK_P | DO | 1.8V | For LVDS, populate R201 and depopulate R203 |
| S135 | LVDS0_CK- / eDP0_AUX- / DSI0_CLK- | MIPI_DSICSI1_CLK_N | DO | 1.8V | For LVDS, populate R202 and depopulate R204 |
| S136 | GND | NA | - | NA | |
| S137 | LVDS0_3+ / eDP0_TX3+ / DSI0_D3+ | MIPI_DSICSI1_D3_P | DO | 1.8V | For LVDS, populate R205 and depopulate R207 |
| S138 | LVDS0_3- / eDP0_TX3- / DSI0_D3- | MIPI_DSICSI1_D3_N | DO | 1.8V | For LVDS, populate R206 and depopulate R208 |
| S139 | I2C_LCD_CK | I2C2_SCL | DI/O | 1.8V | |
| S140 | I2C_LCD_DAT | I2C2_SDA | DI/O | 1.8V | |
| S141 | LCD0_BKLT_PWM | GPIO: GPIO2_IO_BIT13 TPM: TPM4_CH2 PDM: AONMIX_TOP_PDM_BIT_STREAM_BIT3 SPI: LPSPI8_SIN UART: LPUART8_RX I2C: LPI2C8_SCL FLEXIO: FLEXIO1_FLEXIO_BIT13 | DI/O | 1.8V | |
| S142 | GPIO12 | NETC: NETCMIX_TOP_NETC_MDC UART: LPUART4_DCD_B SAI: NETCMIX_TOP_SAI2_RX_SYNC FLEXIO: FLEXIO2_FLEXIO_BIT14 GPIO: GPIO4_IO_BIT14 | DI/O | 1.8V | |
| S143 | GND | NA | - | NA | |
| S144 | eDP0_HPD / DSI0_TE | NA | - | NA | |
| S145 | WDT_TIME_OUT# | WDOG_ANY | DO | 1.8V | |
| S146 | PCIE_WAKE# | P1_7 | DO | 1.8V | |
| S147 | VDD_RTC | NVCC_BBSM | A | 2.0 - 3.25V | |
| S148 | LID# | TAMPER0 | DI | 1.8 - 5V | |
| S149 | SLEEP# | P0_5 | DI | 1.8 - 5V | From PCAL6524EVJ (U21) |
| S150 | VIN_PWR_BAD# | PWRON | DI | 1.8V | |
| S151 | CHARGING# | P0_6 | DI | 1.8 - 5V | From PCAL6524EVJ (U21) |
| S152 | CHARGER_PRSNT# | P0_7 | DI | 1.8 - 5V | From PCAL6524EVJ (U21) |
| S153 | CARRIER_STBY# | P1_0 | DO | 1.8V | From PCAL6524EVJ (U21) |
| S154 | CARRIER_PWR_ON | P1_1 | DO | 1.8V | From PCAL6524EVJ (U21) |
| S155 | FORCE_RECOV# | BOOT_MODE0 | DI | 1.8V | |
| S156 | BATLOW# | P1_2 | DI | 1.8 - 5V | From PCAL6524EVJ (U21) |
| S157 | TEST# | P2_7 | DI | 1.8 - 5V | From PCAL6524EVJ (U21) |
| S158 | GND | NA | - | NA |
Mechanical Drawings
Module dimensions of the Nitrogen95 SMARC are 82 x 50 mm. Detail drawings are shown below.

Electrical Characteristics
Absolute Maximum Ratings
The following table summarizes the absolute maximum ratings for the Nitrogen95 SMARC product series. Absolute maximum ratings are those values beyond which damage to the device can occur. Functional operation under these conditions, or at any other condition beyond those indicated in the operational sections of this document, is not recommended.
Note: Maximum rating for signals follows the supply domain of the signals.
Absolute maximum ratings
| Symbol (Domain) | Parameter | Min. | Max | Unit |
|---|---|---|---|---|
| VSYS | Input voltage for the SOM | -0.5 | +6.0 | V |
| I/O Input/output voltage range | Any I/O pin referred to VDD_1V8; VDDA_1V8; WI-FI_1V8; NVCC_SNVS_1V8 | -0.3 | +2.1 | V |
| I/O Input/output voltage range | Any I/O pin referred to VDD_3V3; VSD_3V3; NVCC_SD2 | -0.3 | +3.6 | V |
| TSTORAGE | Storage Temperature Range | -40 | +125 | °C |
| ANT0; ANT1 | Maximum RF input (reference to 50-Ω input) | NA | +10 | dBm |
| ESD | Electrostatic discharge tolerance | -2000 | +2000 | V |
Recommended Operating Conditions
The following table lists the recommended operating conditions for the Nitrogen95 SMARC product series.
Recommended Operating Conditions
| Symbol (Domain) | Parameter | Min | Typ | Max | Unit |
|---|---|---|---|---|---|
| VSYS_5V | Input voltage for the SOM | 3.8 | - | 5.5 | V |
| I/O Input/output voltage range | Any I/O pin referred to VDD_1V8; VDDA_1V8; WI-FI_1V8; NVCC_SNVS_1V8 | 1.71 | 1.8 | 1.89 | V |
| I/O Input/output voltage range | Any I/O pin referred to VDD_3V3; VSD_3V3; NVCC_SD2 | 3.0 | 3.3 | 3.6 | V |
| T-ambient | Operating Ambient temperature | -40 | 25 | 85 | °C |
Note: The operating ambient temperature ratings are highly dependent on the design-case, such as the enclosure design, system design, processor activity, GPU/VPU activity, and peripherals used.
Running over 70° C ambient temperature typically requires the implementation of thermal management strategies such as passive (heatsink/spreader). Please contact Ezurio if you need information and guidance for thermal management.
DC Current Consumption
Several power saving modes are available and are listed below.
Note: These figures are estimates and subject to change.
Typical current consumption
| Mode | Description | Current (Avg) |
|---|---|---|
| Power Saving mode | CPU is on, Stay on Wi-Fi connection only. | 659mA |
| RAM suspend mode | CPU is on, memory and wireless connection are off. | 380mA |
| Stress Test | wifi + eth0 con + eth1 con + iperf 0 | 1114mA |
| Stress Test | wifi + eth0 con + eth1 con + CPU/GPU/iperf stress test | 1677mA |
Power Management & Consumption
DC Power Tree
The Nitrogen95 SMARC requires a primary 5V input (VSYS) as its main power source. This inputs powers the on-module NXP PPF0900AVNA1ES power management IC (PMIC), which generates all necessary voltages for the module’s components. Additional power management is provided by the PPF5302AVNAAEP and PPF5301AVNABEP PMICs.
Power Modes
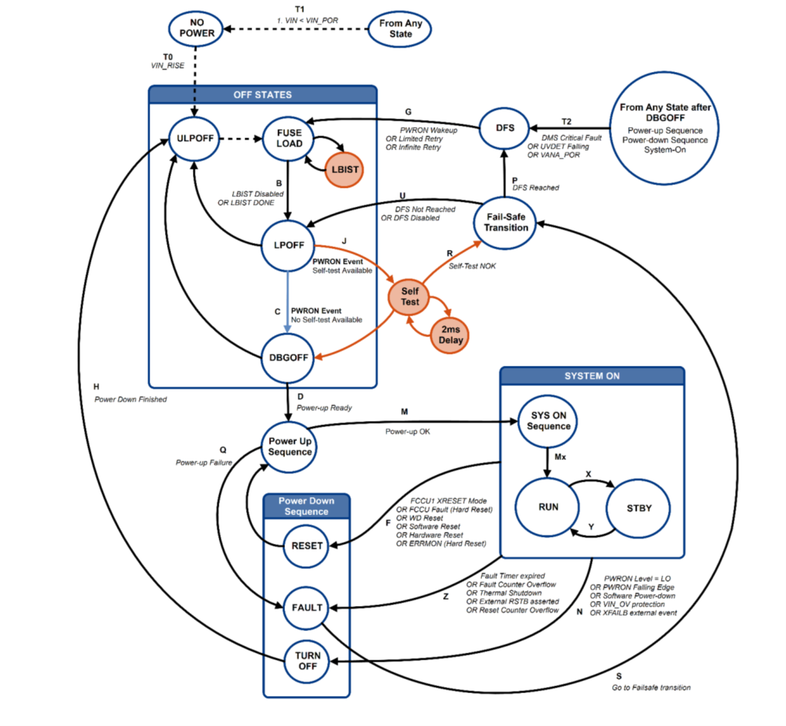
NXP PPF0900AVNA1ES has ten power modes: ULPOFF, LPOFF, DBGOFF, Self-Test, PWRUP, RUN, STANDBY, PWRDN, Fail-Safe and Deep Fail Safe. Below figure shows the state transition diagram showing the conditions to enter and exit each state.

- ULPOFF Mode:
The ULPOFF (Ultra-low power off) state is provided to allow the PMIC to remain in an OFF condition with minimum functional operation, minimum quiescent current and the ability to wake-up if the PWRON pin is asserted high. - LPOFF Mode:
During the LPOFF (Low power off) state, only the VAON regulator can be enabled if it is configured as an always-on supply via the OTP configuration. All other system regulators will remain disabled until the power-up sequence is started. - DBGOFF Mode:
During normal system operation, the DBGOFF (Debug Off) state will be a transitory state between a power-on event and the Power-up sequence. It serves as the gating state to ensure the PMIC is ready to start a power up sequence and allow synchronization of two or more PMICs providing full power architecture to a complex system. Self-Test Mode:
In devices with a high safety integrity level (ASIL/SIL) the Self-test routine is performed when the state machine transitions out of the LPOFF state. During the self-test, the PF09 performs a startup self-check routine to verify the integrity of the system:- The high-speed oscillator circuit is operating within a maximum of 6% tolerance.
- The output of both the voltage generation bandgap and the monitoring bandgap are not drifting apart from each other.
- A CRC is performed on the Mirror Registers during the self-test routine, to ensure the integrity of the OTP registers before powering up.
- Analog built-in test on all voltage monitors and Safety I/Os is performed.
- PWRUP Mode:
The PF09 provides a highly configurable power-up sequence to enable the system regulators and general-purpose IO pins in a specific order and timing during the power-up state. The default configuration for the power-up sequence is loaded from the OTP registers to ensure the system always turns on with the correct configuration every power-up cycle as defined on each specific part number. - RUN Mode:
If the Power-up sequence is completed successfully, the state machine transitions directly into the RUN state. The RUN State is a full featured state providing full functionality and monitoring as described in this document. - STANDBY Mode:
The STANDBY state is a secondary functional state with programable functionality to prioritize either system monitoring or low power operation. PWRDN Mode:
Three types of events may lead to the Power-down sequence.- TURNOFF: Non-faulty Turn off events move directly into the corresponding Low power state as soon as the power down sequence is finalized.
- FAULT: Turn off events due to a PMIC fault will move into the Fail-Safe transition as soon as the power down sequence is finalized.
- RESET: A RESET state is provided to allow the system to refresh the configuration without looping through a full power cycle.
- Fail-Safe Mode:
During the Fail-safe transition, the VAON remains enabled if it is configured as an Always-on regulator. All system regulators will remain disabled until the next power-up sequence. - Deep Fail Safe Mode:
The DFS state is intended to work as a temporary lockdown state upon a cyclic critical failure condition. Since the system may land in the DFS state and remain there indefinitely, the DFS state is designed to consume as little current as possible, with just the minimum blocks enabled to perform the operations defined in this state.
Environmental and Reliability
Environmental Requirements
Required Storage Conditions
Prior to Opening the Dry Packing
The following are required storage conditions prior to opening the dry packing:- Normal temperature: 5~40℃
- Normal humidity: 80% (Relative humidity) or less
- Storage period: One year or less
Regulatory, Qualification & Certifications
Regulatory Approvals
Radio certifications for SOMs with wireless options are held under the specific wireless module listings:
Ordering Information
| Order Model | Description |
|---|---|
| EZSMC-955-0416-00000-2 | Nitrogen95 SMARC SOM: i.MX 955 6x / 4GB / 16GB eMMC / 0 to +70°C / Without Wireless |
| EZSMI-955-0416-00000-2 | Nitrogen95 SMARC SOM: i.MX 955 6x / 4GB / 16GB eMMC / -40 to +85°C / Without Wireless |
| EZSMC-955-0816-00000-2 | Nitrogen95 SMARC SOM: i.MX 955 6x / 8GB / 16GB eMMC / 0 to +70°C / Without Wireless |
| EZSMI-955-0816-00000-2 | Nitrogen95 SMARC SOM: i.MX 955 6x / 8GB / 16GB eMMC / -40 to +85°C / Without Wireless |
| EZSMC-955-1616-00000-2 | Nitrogen95 SMARC SOM: i.MX 955 6x / 16GB / 16GB eMMC / 0 to +70°C / Without Wireless |
| EZSMI-955-1616-00000-2 | Nitrogen95 SMARC SOM: i.MX 955 6x / 16GB / 16GB eMMC / -40 to +85°C / Without Wireless |
| EZSMC-955-0416-00117-2 | Nitrogen95 SMARC SOM: i.MX 955 6x / 4GB / 16GB eMMC / IF573 3MHF / 0 to +70°C |
| EZSMC-955-0816-00117-2 | Nitrogen95 SMARC SOM: i.MX 955 6x / 8GB / 16GB eMMC / IF573 3MHF / 0 to +70°C |
| EZSMI-955-0416-00117-2 | Nitrogen95 SMARC SOM: i.MX 955 6x / 4GB / 16GB eMMC / IF573 3MHF / -40 to +85°C |
| EZSMI-955-0816-00117-2 | Nitrogen95 SMARC SOM: i.MX 955 6x / 8GB / 16GB eMMC / IF573 3MHF / -40 to +85°C |
| EZSMC-955-0416-00158-2 | Nitrogen95 SMARC SOM: i.MX 955 6x / 4GB / 16GB eMMC / NX611 1MHF / 0 to +70°C |
| EZSMC-955-0816-00158-2 | Nitrogen95 SMARC SOM: i.MX 955 6x / 8GB / 16GB eMMC / NX611 1MHF / 0 to +70°C |
| EZSMI-955-0416-00158-2 | Nitrogen95 SMARC SOM: i.MX 955 6x / 4GB / 16GB eMMC / NX611 1MHF / -40 to +85°C |
| EZSMI-955-0816-00158-2 | Nitrogen95 SMARC SOM: i.MX 955 6x / 8GB / 16GB eMMC / NX611 1MHF / -40 to +85°C |
| EZSMC-955-0416-00184-2 | Nitrogen95 SMARC SOM: i.MX 955 6x / 4GB / 16GB eMMC / IF513 1MHF / 0 to +70°C |
| EZSMC-955-0816-00184-2 | Nitrogen95 SMARC SOM: i.MX 955 6x / 8GB / 16GB eMMC / IF513 1MHF / 0 to +70°C |
| EZSMI-955-0416-00184-2 | Nitrogen95 SMARC SOM: i.MX 955 6x / 4GB / 16GB eMMC / IF513 1MHF / -40 to +85°C |
| EZSMI-955-0816-00184-2 | Nitrogen95 SMARC SOM: i.MX 955 6x / 8GB / 16GB eMMC / IF513 1MHF / -40 to +85°C |
| EZSMC-955-0416-00199-2 | Nitrogen95 SMARC SOM: i.MX 955 6x / 4GB / 16GB eMMC / TI351 1MHF / 0 to +70°C |
| EZSMC-955-0816-00199-2 | Nitrogen95 SMARC SOM: i.MX 955 6x / 8GB / 16GB eMMC / TI351 1MHF / 0 to +70°C |
| EZSMI-955-0416-00199-2 | Nitrogen95 SMARC SOM: i.MX 955 6x / 4GB / 16GB eMMC / TI351 1MHF / -40 to +85°C |
| EZSMI-955-0816-00199-2 | Nitrogen95 SMARC SOM: i.MX 955 6x / 8GB / 16GB eMMC / TI351 1MHF / -40 to +85°C |
| EZSMC-959-0816-00117-2 | Nitrogen95 SMARC SOM: Beta / i.MX 959 6x / 8GB / 16GB eMMC / IF573 3MHF / 0 to +70°C |
| EZSMC-959-0816-00158-2 | Nitrogen95 SMARC SOM: Beta / i.MX 959 6x / 8GB / 16GB eMMC / NX611 1MHF / 0 to +70°C |
| EZSMC-959-0816-00158-2-K2 | Nitrogen95 SMARC Evaluation Kit: Beta / 7 in Display / SMARC Carrier Board / i.MX 959 / 8GB / 16GB eMMC / NX611 1MHF / Accessories |
| EZSMC-959-0816-00158-2-KC | Nitrogen95 SMARC Evaluation Kit: Beta / 7 in Display / 8.3MP Camera / SMARC Carrier Board / i.MX 959 / 8GB / 16GB eMMC / NX611 1MHF / Accessories |
| EZSMC-955-0816-00158-2-K2 | Nitrogen95 SMARC Evaluation Kit: 7 in Display / SMARC Carrier Board / i.MX 955 / 8GB / 16GB eMMC / NX611 1MHF / Accessories |
| EZSMC-955-0816-00158-2-KC | Nitrogen95 SMARC Evaluation Kit: 7 in Display / 8.3MP Camera / SMARC Carrier Board / i.MX 955 / 8GB / 16GB eMMC / NX611 1MHF / Accessories |
| 450-00218 | Heatsink for Nitrogen Nitrogen95 SMARC family |
| SMARC_CAR | Kit - Universal SMARC Carrier Board. Includes 3x EFB2471A3S-10MH4L and 2x 001-0021 antennas, power supply, DB9 cable |
| SMARC_CAR_BRD | Universal Carrier Board - SMARC (Note - SOM sold separately) |
Legacy - Revision History
| Version | Date | Notes | Contributors | Approver |
|---|---|---|---|---|
| 0.1 | 19 February 2025 | Preliminary Release | Jody Van | Dan Kephart |
| 0.2 | 27 June 2025 | Updates to Block Diagram. Updated with new part numbering scheme and parts with NX611 wireless. | Jody Van Gary Bisson Dan Kephart | Dan Kephart |
| 0.3 | 19 Sept 2025 | Preliminary release. | Dave Drogowski | Dan Kephart |
/filters:background_color(white)/2025-11/N959_6_SMARCwith%20NX611%20-%20front%20connector%20removed_4.png)